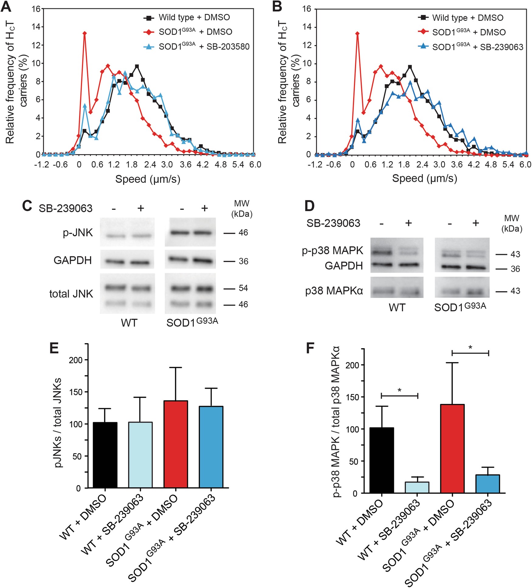
Fig. 5: Rescue of axonal transport deficits in SOD1G93A motor neurons is independent of JNK inhibition.
From: Inhibiting p38 MAPK alpha rescues axonal retrograde transport defects in a mouse model of ALS

a Speed profiles of HCT carriers in wild-type motor neurons treated with DMSO (black squares), SOD1G93A motor neurons treated with DMSO (red diamonds) and SOD1G93A motor neurons treated with 2 μM SB-203580 (blue triangles). Comparison of the curves reveals SOD1G93A motor neurons treated with 2 μM SB-203580 have a similar speed distribution to wild-type cultures (wild type: 134 carriers, 16 axons; SOD1G93A: 112 carriers, 12 axons; SOD1G93A + 2 μM SB-203580: 75 carriers, 10 axons; 3 independent experiments). b Speed distribution profiles of HCT carriers in wild-type motor neurons treated with DMSO (black squares), SOD1G93A motor neurons treated with DMSO (red diamonds) and SOD1G93A motor neurons treated with 2 μM SB-239063, a p38 MAPKα and β specific inhibitor (blue triangles). Comparison of the speed profiles reveals SOD1G93A motor neurons treated with 2 μM SB-239063 have a similar speed distribution curve to wild-type cultures (wild type: 134 carriers, 16 axons; SOD1G93A: 112 carriers, 12 axons; SOD1G93A + 2 μM SB-239063: 85 carriers, 9 axons; 3 independent experiments). c–f The rescue of deficits in the axonal transport of signal endosomes by SB-239063 is independent of JNK inhibition. Wild type (WT) and SOD1G93A motor neuron lysates were blotted and stained for active phosphorylated JNK (p-JNK) and for total JNK (c). The ratio of these signals shown in (e) is not significantly affected by treatment with 2 μM SB-239063. These samples were stained for phosphorylated p38 MAPK (p-p38 MAPK), total p38 MAPKα and GAPDH as loading control (d). The ratio of p-p38 MAPK / total p38 MAPKα signals shown in (f) reveals a significant inhibition of p38 MAPK upon SB-239063 treatment even in conditions maximising p38 MAPK activation (0.5 μ./ml anisomycin for 60 min; see Fig. 3). n = 3 independent experiments; data shown as mean ± SEM. *, p < 0.05 (two-way ANOVA)