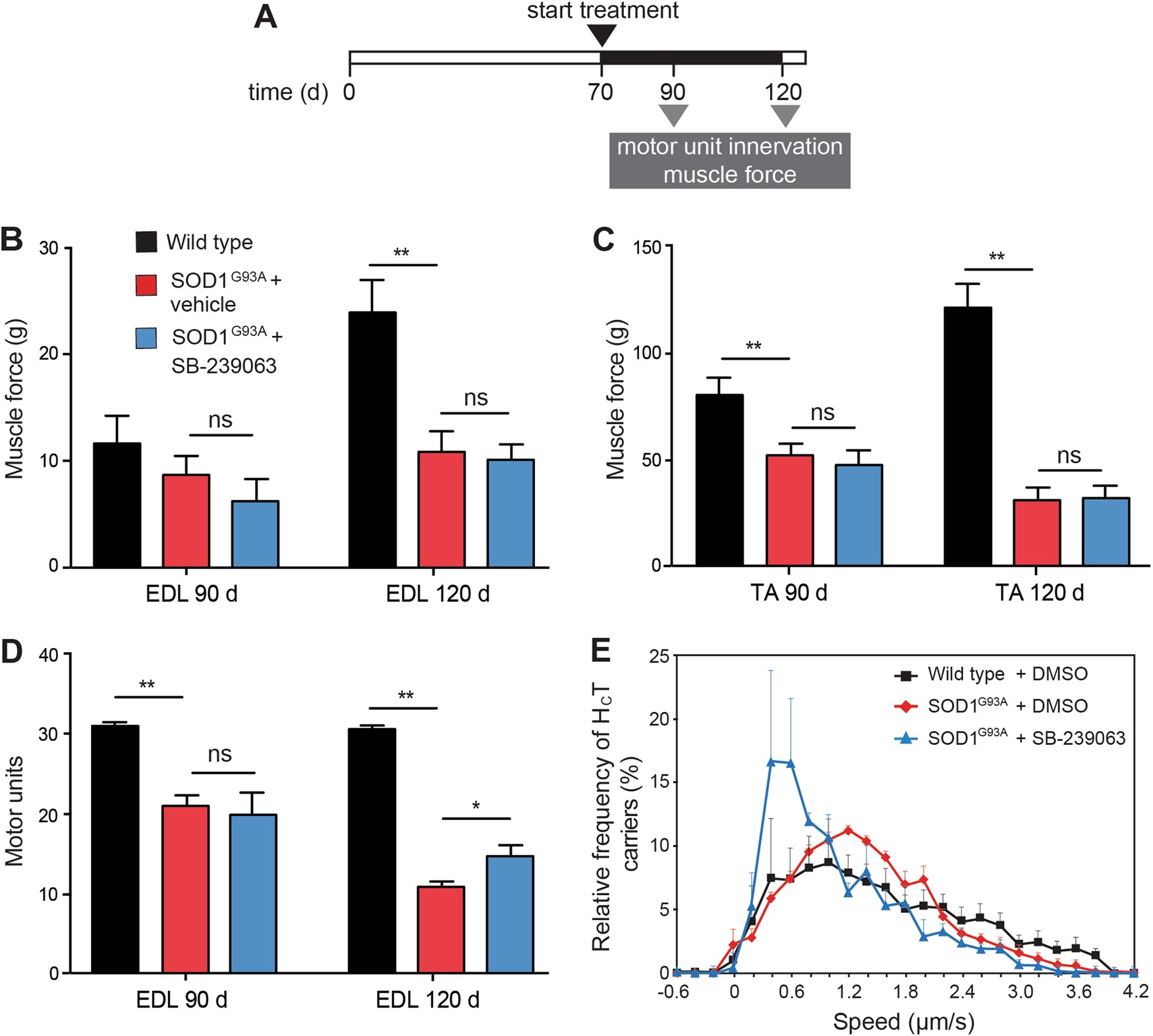
Fig. 7: Effects of long-term treatment with SB-239063 on distal hindlimb muscle function and axonal transport.
From: Inhibiting p38 MAPK alpha rescues axonal retrograde transport defects in a mouse model of ALS

a Timeline of treatment of SOD1G93A mice with SB-239063. Mice were injected i.p. with 10 mg/kg SB-239063 twice daily until the day of experimentss. b Maximum tetanic force by extensor digitorum longus (EDL) muscles in response to tetanic stimulation, measured at 90 and 120 d of age (minimum of five mice in each experimental group). Data shown as mean ± SEM. ** p < 0.01 (two-way ANOVA with Tukey’s multiple comparison test). c Maximum tetanic force measured in the TA muscles in response to tetanic stimulation, assessed at 90 and 120 d of age (minimum of six mice in each experimental group). Data shown as mean ± SEM. Ns, not significant; ** p < 0.01 (two-way ANOVA with Tukey’s multiple comparison test). d The number of motor units innervating the EDL muscle, assessed at 90 and 120 d (minimum of six mice in each experimental group). Treatment with SB-239063 induced a mild protection of EDL motor units at 120 d. Data shown as mean ± SEM. ** p < 0.01 (two-way ANOVA with Tukey’s multiple comparison test). e The axonal transport of AlexaFluor 555-conjugated HCT cargoes was measured in live anaesthetized mice at 90 d (wild type: 102 carriers n (animals) = 5; SOD1G93A + vehicle: 98 carriers, n = 4; SOD1G93A + 100 mg/kg SB-239063: 124 carriers, n = 4; data shown as mean ± SEM)