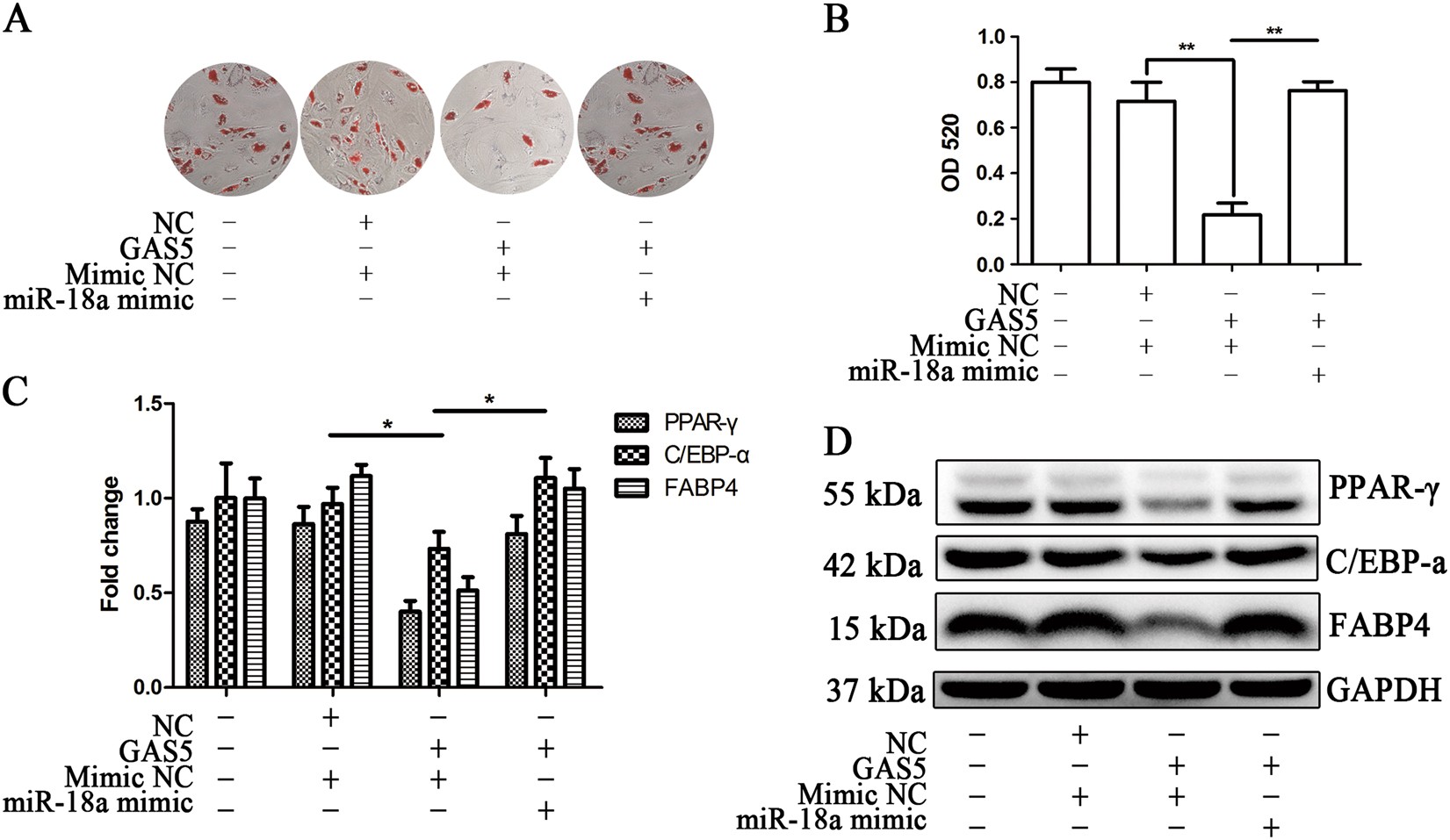
Fig. 5: The miR-18 mimic reverses the effect of GAS5 overexpression on the adipogenic differentiation of MSCs.

a ORO staining in GAS5-overexpressing MSCs transfected with the miR-18a mimic. b Quantification of ORO staining in GAS5-overexpressing MSCs transfected with the miR-18a mimic. c Quantification of the relative levels of PPAR-γ, C/EBP-α, and FABP4 proteins in GAS5-overexpressing MSCs transfected with the miR-18a mimic. d Western blots showing the PPAR-γ, C/EBP-α, and FABP4 levels in GAS5-overexpressing MSCs transfected with the miR-18a mimic. The results are presented as the means ± SD (*P < 0.05, **P < 0.01, as determined by Student’s t-test, n = 3). All experiments were performed three independent times