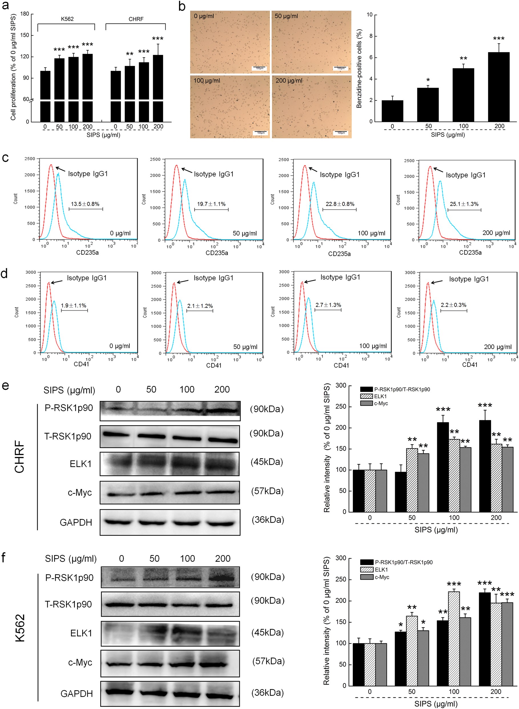
Fig. 1: The potential properties of SIPS on the proliferation and differentiation of CHRF and/or K562 cells.

Cells underwent a 24-h/48-h incubation with SIPS at doses of 0, 50, 100 and 200 μg/ml. a The cell proliferation of CHRF and K562 cells was analyzed using the XTT assay. b The erythroid differentiation of the K562 cells was analyzed by benzidine staining (10 × , scale bar: 100 μm). c The expression of glycophorin A (CD235a) and d integrin alpha 2b (CD41) in the K562 cell line was analyzed by flow cytometry, and the protein expression levels of P-RSK1p90, c-Myc and ELK1 in e the CHRF cells and f the K562 cells were detected by western blotting. The quantitative data of the protein expression levels were normalized by their GAPDH expressions and are shown as a percentage of the corresponding relative intensity of the control cells. Data are shown as the mean ± S.D. (n = 6). *P < 0.05, **P < 0.01 and ***P < 0.001 vs. 0 μg/ml SIPS-treated cells