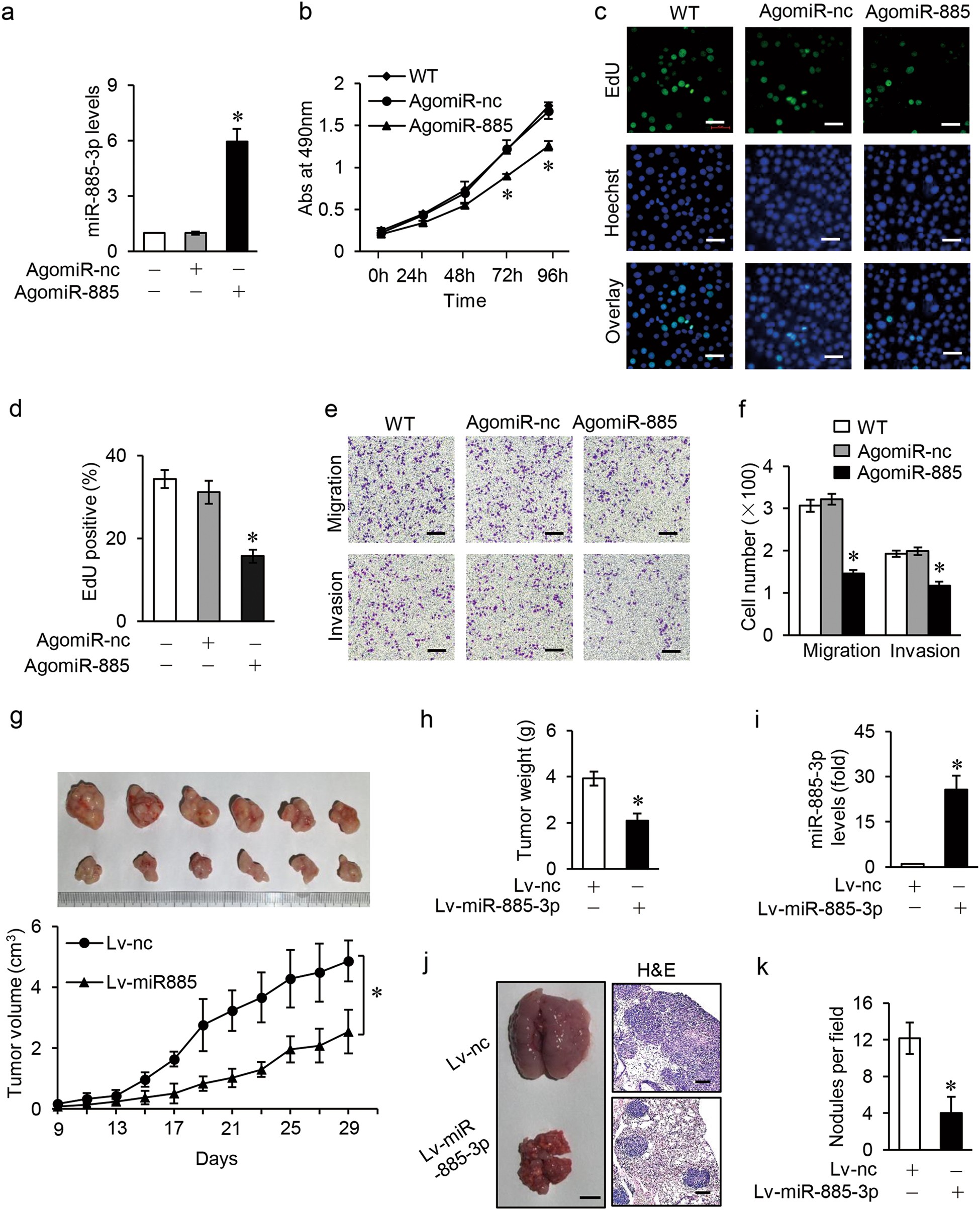
Fig. 5: miR-885-3p suppresses GC proliferation and metastasis in vitro and in vivo.

a Expression levels of miR-885-3p determined by qRT-PCR in BGC-823 cells transfected with AgomiR-885, which were normalized to human U6 (n = 3). b MTT assay showing the cell multiplication of BGC-823 cells treated with AgomiR-885 24, 48, 72, and 96 h after transfection. Results were shown as absorbance at 490 nm (n = 3). c EdU incorporation assay indicating the cell proliferation of BGC-823 cells treated with agomiR-885 and representative images were shown (scale bars = 50 μm). d Bar graphs of cell multiplication to  c upon EdU incorporation assay and results were shown as the ratio of EdU-positive cells to Hoechst-positive cells (n = 5). e Transwell assay assessing the mobility of BGC-823 cells with miR-885-3p enhancement by AgomiR-885 and representative images were shown (scale bars = 100 μm). (f) Bar graphs of cell mobility to  e upon transwell assay and results were shown as the number of migrated or invaded cells per field (n = 5). g Up: morphology of mice tumors dissected at day 29 after injection, n = 6 in each group. Down: tumor growth curves from day 9 to 29 after subcutaneous injection, with tumor volume calculated as 1/2 × length × width2 cm3. h Tumor weight at day 29, n = 6 each group. i Expression levels of miR-885-3p in mice tumor tissues detected by qRT-PCR, normalized to human U6, n = 6 each group. j Left: photographs showing typical morphology of mice lungs dissected 29 days after tail vein injection (scale bars = 500 μm, n = 6 each group). Right: visualization of the dissected mice lungs with H&E staining and representative images were shown (scale bars = 100 μm). k Bar graphs showing the number of lung metastatic nodules per view, n = 6. Data are expressed as mean ± SD, *p < 0.05 compared to AgomiR-nc (a, b, d, f) or Lv-nc (g-k)