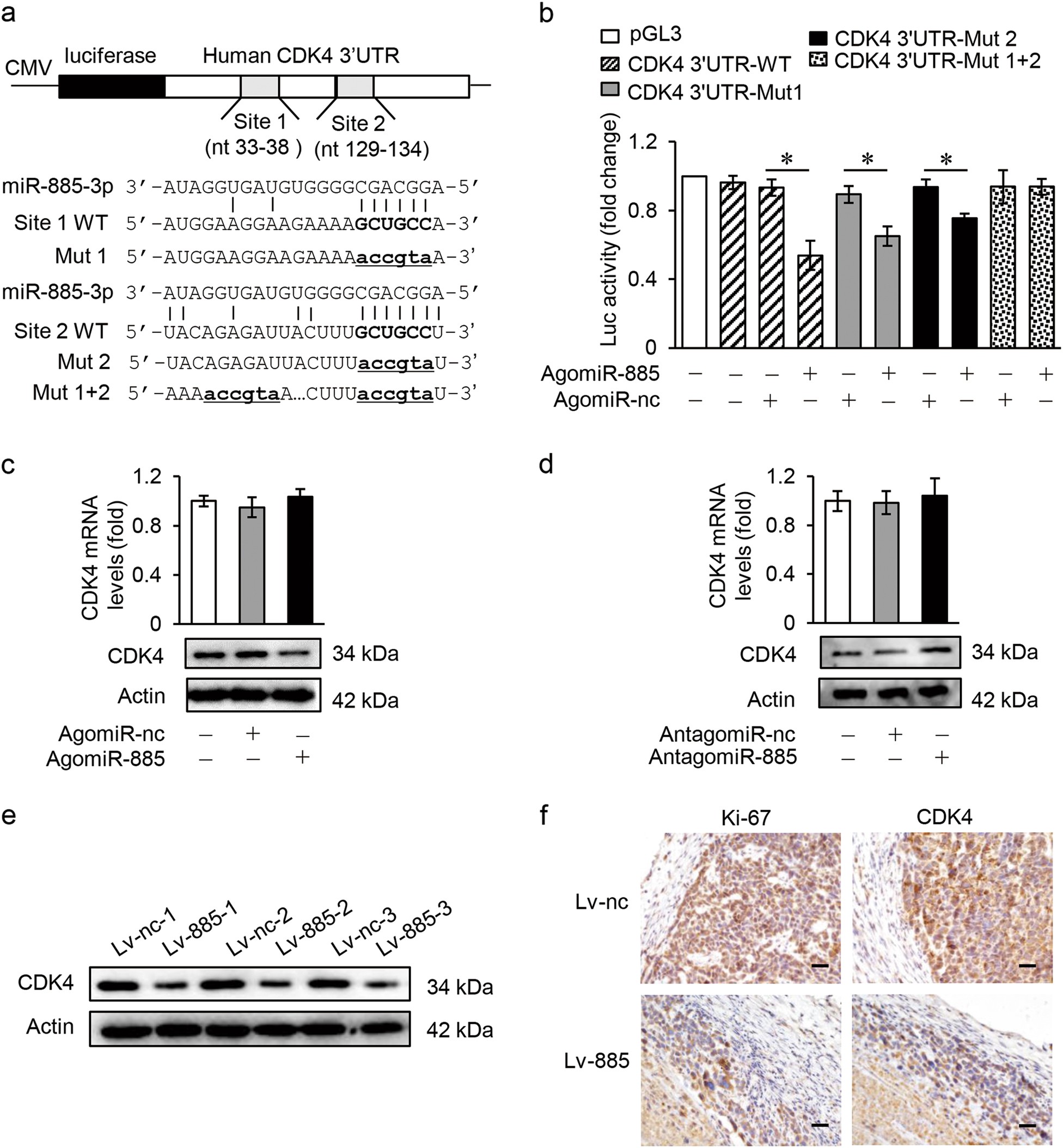
Fig. 6: miR-885-3p directly targets CDK4.

a Up: putative miR-885-3p-binding sites in the 3′-untranslated region (3′UTR) of human CDK4; down: wild type and three mutants of CDK4 3′UTR, with the mutant sites labeled in lowercase letters and underlines. b Relative luciferase activities of CDK4 3′UTR reporter in HEK-293T cells (n = 3). c Expression levels of CDK4 detected by qRT-PCR (up) and western blotting (down) in BGC-823 cells treated with AgomiR-885, normalized to human GAPDH (up) or with β-actin as a control (down) (n = 3). d Expression levels of CDK4 detected by qRT-PCR (up) and western blotting (down) in MGC-803 cells treated with AntagomiR-885, normalized to human GAPDH (up) or with β-actin as a control (down) (n = 3). e Expression levels of CDK4 analyzed by western blotting in mice tumor tissues, with β-actin as controls. f Expression levels of CDK4 examined by immunohistochemical assay and representative images were shown, with ki-67 as a control (scale bars = 50 μm). Data are expressed as mean ± SD, *p < 0.05 compared to AgomiR-nc (b)