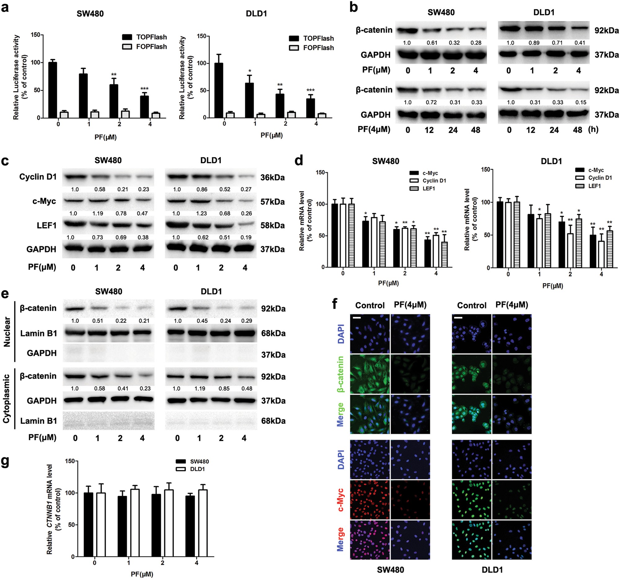
Fig. 4: PF inhibited the Wnt/β-catenin Signaling in CRC cells.

a SW480 and DLD1 cells were transfected with reporter plasmid. After 24 h incubation, cells were treated with PF at the indicated concentrations, then the luciferase activity was measured by the dual luciferase reporter assay system. Data represent the means ± SD (n = 3), *P < 0.05, **P < 0.01 and ***P < 0.001, compared with 0 μM group. b SW480 and DLD1 cells were treated with different concentrations of PF for 24 h and 4 μM PF for different time intervals. Then the expression of β-catenin was determined by western blot. c SW480 and DLD1 cells were treated with different concentrations of PF for 24 h, then the expression of Wnt/β-catenin downstream target proteins cyclin D1, c-Myc, and LEF1 were examined by western blot. d After treatment with different concentrations of PF for 24 h, the mRNA expression of Wnt/β-catenin downstream target proteins cyclin D1, c-Myc, and LEF1 were analysed by quantitative RT-PCR. Data represent the means ± SD (n = 3), *P < 0.05, **P < 0.01, compared with 0 μM group. e SW480 and DLD1 cells were treated with PF for 24 h, then the cytoplasmic and nuclear fractions lysates were analysed by immunoblotting. f SW480 and DLD1 cells were treated with 4 μM PF for 24 h, and then the intracellular expression of β-catenin and c-Myc were analysed by immunofluorescence, scale bars = 20 μm. g The mRNA level of CTNNB1 was measured by quantitative RT-PCR after treatment with PF for 24 h in SW480 and DLD1 cells. Data represent the means ± SD (n = 3)