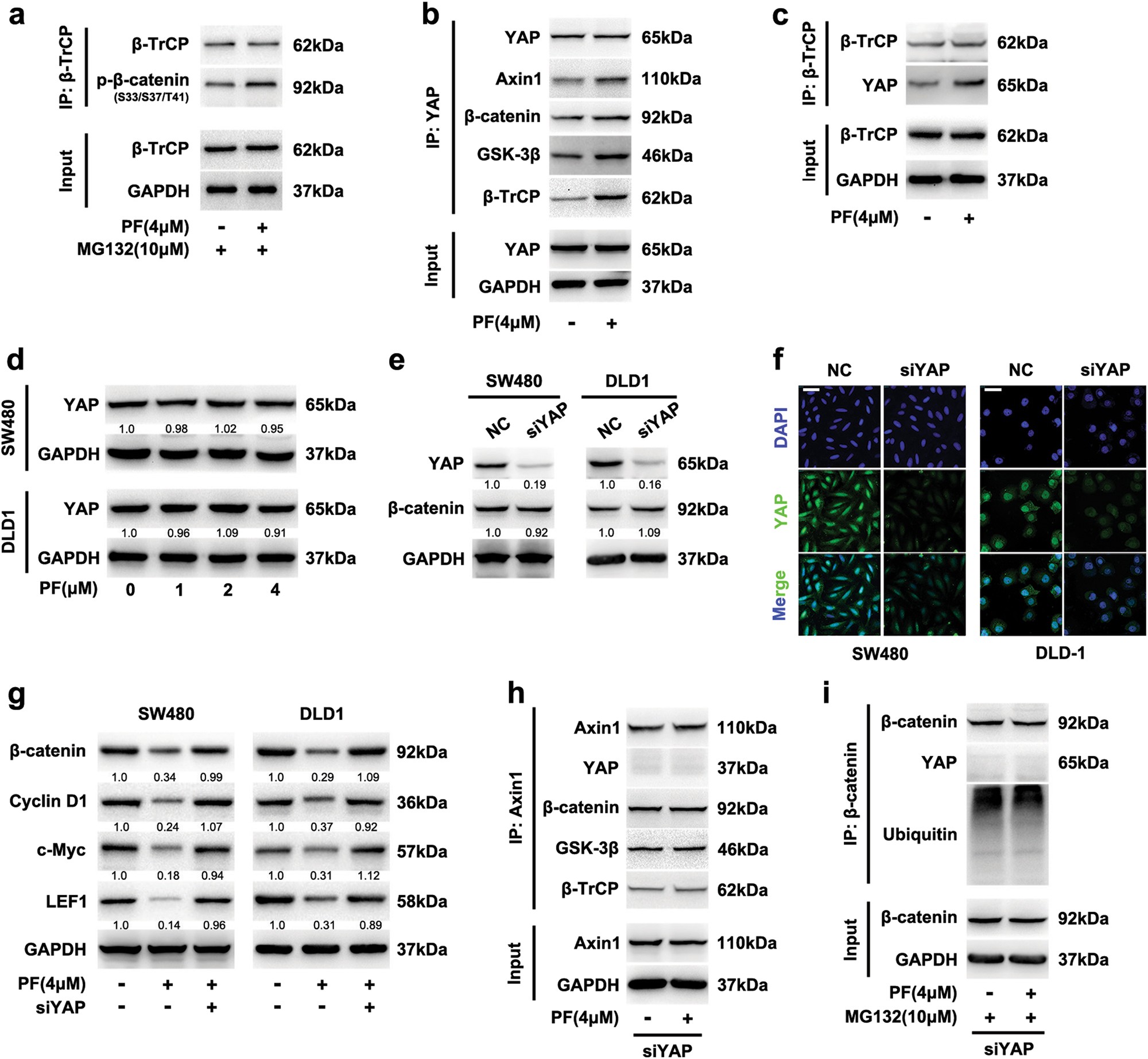
Fig. 6: YAP involved in the degradation of β-catenin induced by PF.

a SW480 cells were incubated with 4 μM PF for 16 h, then with or without 10 μM MG132 for additional 8 h, then cell lysates were subjected to immunoprecipitation using a β-TrCP antibody. b, c After treatment with PF (4 μM) in SW480 cells for 24 h, cell lysates were immunoprecipitated with YAP (b) or β-TrCP (c) antibody, then input and immunoprecipitated fractions were analysed by immunoblotting with the indicated antibodies. d SW480 and DLD1 cells were treated with different concentrations of PF for 24 h. Then the expression of YAP was determined by western blot. e SW480 and DLD1 cells were transfected with YAP siRNA, and the expression of YAP and β-catenin was analysed by immunoblotting. f SW480 and DLD1 cells were transfected with YAP siRNA, then the intracellular expression of YAP was analysed by immunofluorescence, scale bars = 20 μm. g SW480 and DLD1 cells were transfected with YAP siRNA or negative control, and then incubated with or without PF (4 μM). The expression of β-catenin, cyclin D1, c-Myc and LEF1 was examined by immunoblotting. h SW480 cells were transfected with YAP siRNA, then incubated with PF (4 μM) for 24 h, lysates was immunoprecipitated with Axin1 antibody. i SW480 cells were incubated with 4 μM PF for 16 h after transfected with YAP siRNA, then with or without 10 μM MG132 for additional 8 h. Cell lysates were subjected to immunoprecipitation by a β-catenin antibody