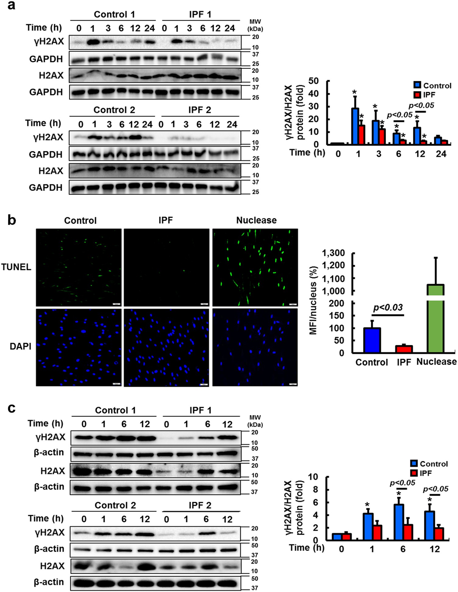
Fig. 2: IPF fibroblasts show lower γH2AX expression and decreased DNA fragmentation following irradiation or bleomycin treatment.

a Left, representative images showing γH2AX and total H2AX protein expression in randomly selected control and IPF fibroblasts (n = 8, each) as a function of time after 9 Gy radiation. GAPDH was used as a loading control. Right, statistical analysis of γH2AX/H2AX expression in control and IPF fibroblasts (n = 8, each) before and after radiation. Values are presented in mean ± SEM of fold changes compared to unirradiated control or IPF fibroblasts set at 1 fold. *: statistical significance of γH2AX/H2AX protein expression compared to unirradiated control or IPF fibroblasts at p < 0.05. b Left, representative images of DNA fragmentation in control and IPF fibroblasts (n = 4, each) on collagen at 24 h after 15 Gy radiation. Scale bar indicates 50 µm. Right, statistical analysis was obtained from the mean fluorescence intensity (MFI) per nucleus. Nuclease was used as a positive control. Values are presented in mean ± SEM of percentages compared to irradiated control fibroblasts set at 100%. c Left, representative images showing γH2AX and total H2AX protein expression in control and IPF fibroblasts (n = 8, each) as a function of time after bleomycin (10 µg/ml). Right, statistical analysis of γH2AX/H2AX expression in control and IPF fibroblasts (n = 8, each) as a function of time after bleomycin (10 µg/ml). Radioresistant IPF cells and radiosensitive control fibroblasts were selected for the experiment (as determined by viability following 9 Gy; Fig. 1b)