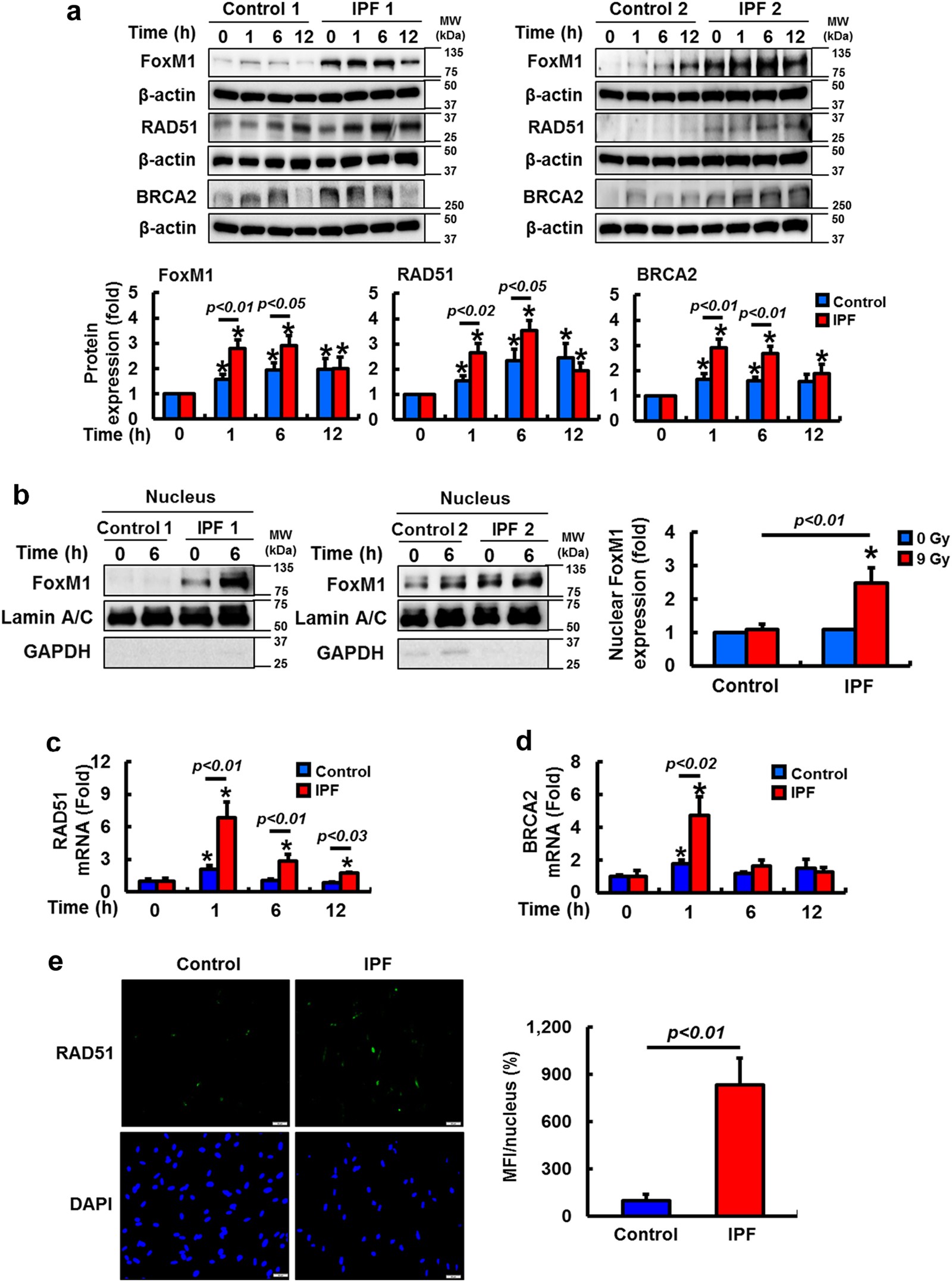
Fig. 3: Radioresistant IPF fibroblasts upregulate FoxM1, RAD51, and BRCA2 following exposure to radiation.

a Upper, representative images showing FoxM1, RAD51, and BRCA2 protein expression in randomly selected control (n = 8) and IPF (n = 8) fibroblasts before and after 9 Gy radiation. β-actin was used as a control. Lower, statistical analysis of FoxM1, RAD51, and BRCA2 protein expression in control and IPF fibroblasts (n = 8, each) before and after 9 Gy radiation. b Representative images and densitometry analysis of nuclear FoxM1 in control and IPF fibroblasts (n = 8, each) at 6 h after 9 Gy radiation. Lamin A/C and GAPDH were used as an internal control for nuclear and cytosolic fraction, respectively. c Changes in RAD51 mRNA expression in control and IPF fibroblasts (n = 8, each) as a function of time after 9 Gy radiation. d Changes in BRCA2 mRNA expression in control and IPF fibroblasts (n = 8) as a function of time after 9 Gy. Values are presented in mean ± SEM of fold changes compared to unirradiated control or IPF fibroblasts set at 1 fold. *: statistical significance of each protein or mRNA expression compared to unirradiated control or IPF fibroblasts at p < 0.05. e Left, control and IPF cells were irradiated with 9 Gy, and RAD51 positive cells were measured after 6 h as described in Materials and Methods. Right, statistical analysis was conducted using 3 images per each cell of 3 control or IPF fibroblasts. Scale bar indicates 50 µm. Shown is the mean fluorescence intensity (MFI) per nucleus. Values are presented in mean ± SEM of percentages compared to irradiated control fibroblasts set at 100%. Radioresistant IPF cells (high viability after 9 Gy) and radiosensitive control fibroblasts (low viability after 9 Gy) were selected for the experiment