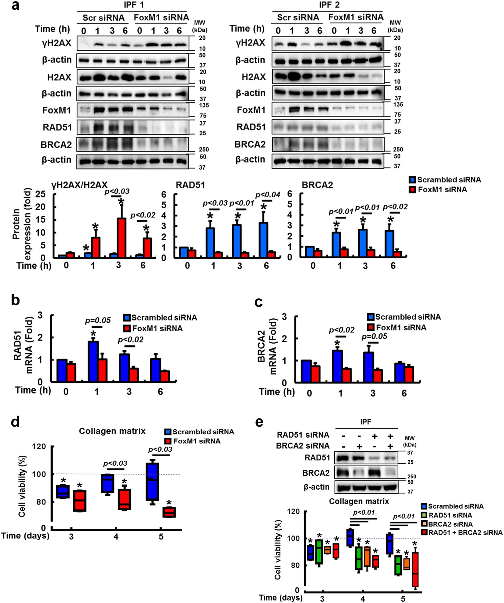
Fig. 4: FoxM1 inhibition sensitizes IPF fibroblasts to radiation-induced cell death by suppressing RAD51 and BRCA2.

a Upper, representative γH2AX, total H2AX, RAD51, and BRCA2 protein expression in FoxM1-silenced IPF fibroblasts (n = 4) before and after 9 Gy radiation. Lower, statistical analysis of γH2AX/H2AX, RAD51, and BRCA2 protein levels normalized to β-actin in IPF fibroblasts transfected with FoxM1 siRNA or scrambled (scr) siRNA as a function of time after 9 Gy radiation. b Effect of ionizing radiation on RAD51 mRNA levels in IPF fibroblasts (n = 3) that FoxM1 was silenced by siRNA. c Effect of ionizing radiation on BRCA2 mRNA levels in IPF fibroblasts (n = 3) that FoxM1 was silenced by siRNA. Scrambled siRNA was used as a control. Values are presented in mean ± SEM of fold changes compared to unirradiated IPF fibroblasts transfected with scrambled siRNA set at 1 fold. *: statistical significance of each protein or mRNA expression compared to unirradiated IPF fibroblasts transfected with scrambled siRNA at p < 0.05. d Changes in cell viability in FoxM1-silenced IPF fibroblasts (n = 4) following 9 Gy radiation. Values are presented in mean ± SEM of percentages compared to unirradiated IPF fibroblasts transfected with each siRNA set at 100% (dotted line). *: statistical significance of cell viability compared to unirradiated IPF fibroblasts transfected with each siRNA at p < 0.05. e Upper, RAD51 and BRCA2 silencing was confirmed by Western analysis. Lower, the effect of silencing RAD51, BRCA2, or both RAD51 and BRCA2 on IPF (n = 4) cell viability over time after 9 Gy. Values are presented in mean ± SEM of percentages compared to unirradiated IPF fibroblasts in each experimental group at 100% (dotted line). *: statistical significance of cell viability compared to unirradiated IPF fibroblasts in each experimental group at p < 0.05. IPF cells showing high cell viability in response to 9 Gy radiation were used for these experiments