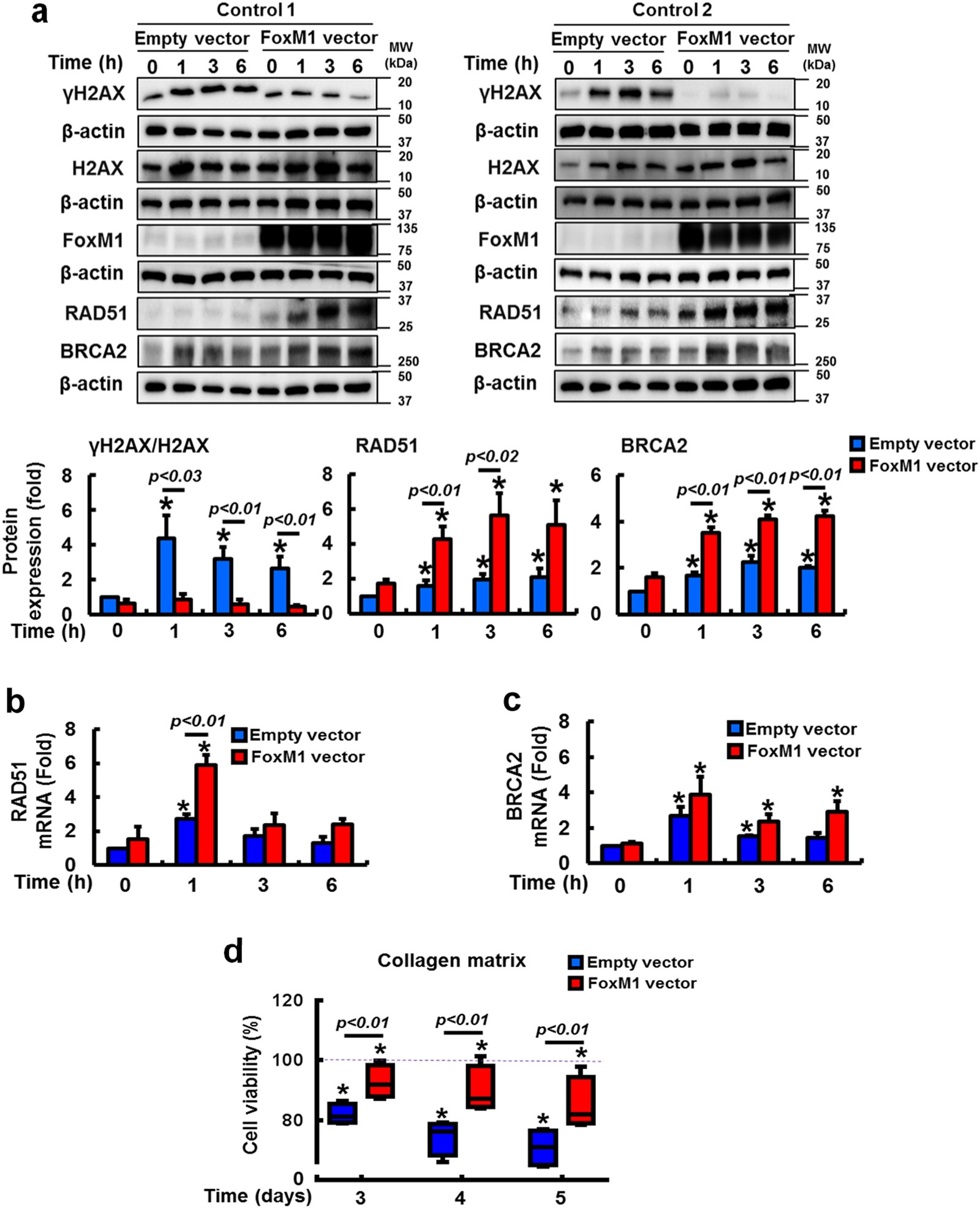
Fig. 5: FoxM1 overexpression reduces DNA damage by upregulating RAD51 and BRCA2 in irradiated control fibroblasts.

a Upper, effect of FoxM1 overexpression on γH2AX, total H2AX, RAD51, and BRCA2 protein expression in irradiated (9 Gy) control lung fibroblasts (n = 4). Lower, statistical analysis of γH2AX/H2AX, RAD51, and BRCA2 protein expression over time following 9 Gy radiation, normalized to β-actin. b The effect of radiation on RAD51 mRNA expression in control fibroblasts overexpressing FoxM1 or empty vector (n = 3, each). c The effect of radiation on BRCA2 mRNA expression in control fibroblasts overexpressing FoxM1 or empty vector (n = 3, each). Values are presented in mean ± SEM of fold changes compared to unirradiated control fibroblasts transfected with empty vector set at 1 fold. *: statistical significance of each protein or mRNA expression compared to unirradiated control fibroblasts transfected with empty vector at p < 0.05. d Cell viability in control fibroblasts (n = 4) overexpressing FoxM1 or empty vector following radiation at 9 Gy. Values are presented in mean ± SEM of percentages compared to unirradiated control fibroblasts transfected with each vector set at 100%. *: statistical significance of cell viability compared to unirradiated control fibroblasts transfected with each vector at p < 0.05. Radiosensitive control fibroblasts were selected for the experiment (cells with low viability following 9 Gy)