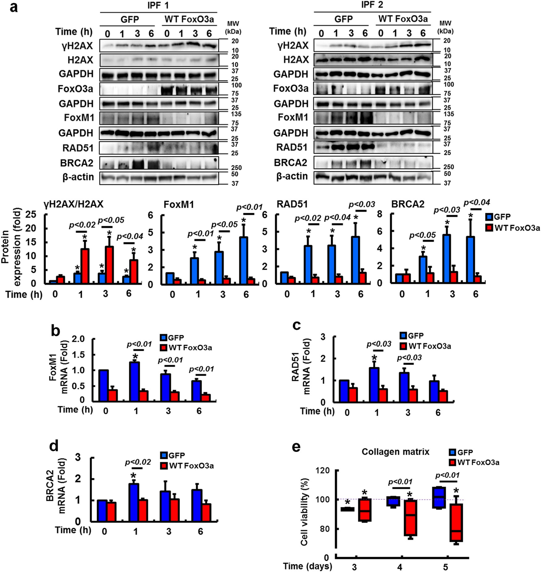
Fig. 7: FoxO3a reconstitution increases DNA damage and decreases DNA repair protein expression.

a Upper, representative images of γH2AX, total H2AX, FoxM1, RAD51, and BRCA2 protein expression in IPF fibroblasts overexpressing wildtype FoxO3a (WT FoxO3a; n = 4). GFP: as a control. Lower, statistical analysis of γH2AX/H2AX, FoxM1, RAD51, and BRCA2 protein expression normalized to β-actin or GAPDH over time following 9 Gy radiation. Effect of FoxO3a overexpression in IPF fibroblasts on b FoxM1, c RAD51, and d BRCA2 mRNA expression after radiation compared to IPF fibroblasts expressing GFP (n = 3). Values are presented in mean ± SEM of fold changes compared to unirradiated IPF fibroblasts overexpressing GFP set at 1 fold. *: statistical significance of each protein or mRNA expression compared to unirradiated IPF fibroblasts overexpressing GFP at p < 0.05. e Changes in cell viability in IPF fibroblasts (n = 4) overexpressing wildtype FoxO3a after radiation at 9 Gy. IPF fibroblasts overexpressing GFP was used as a control. Values are presented in mean ± SEM of percentages compared to unirradiated IPF fibroblasts overexpressing GFP or WT FoxO3a set at 100% (dotted line). *: statistical significance of cell viability compared to unirradiated IPF fibroblasts overexpressing GFP or WT FoxO3a at p < 0.05. Radioresistant IPF fibroblasts were selected for the experiment (cells with high viability following 9 Gy)