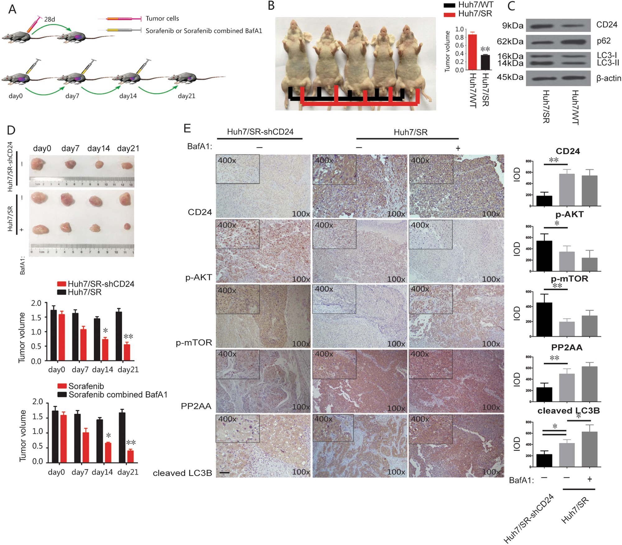
Fig. 8: The in vivo relationship between CD24, autophagy, and sorafenib resistance.
From: CD24 regulates sorafenib resistance via activating autophagy in hepatocellular carcinoma

a The protocol of the experiment is shown in the diagram. b There are ~5 × 106 Huh7/WT and Huh7/SR cells that were injected into the left and right flank of the mice. Once tumors reached a size of ≥200 mm3, the mice were treated with 100 mg/kg sorafenib diluted in sterile PBS by injection once a week. Tumor diameters were serially measured with calipers, and tumor volumes were calculated as: volume = width2 × length/2. c Tumor cells separated from the flank of mice were examined for the relative expression level of LC3B, P62, and CD24 protein by the western blot. d Huh7/SR and Huh7/SR shCD24 cells were injected into the flank of the mice. As stated before, mice were treated with 100 mg/kg sorafenib and 20 mg/kg BafA1 in sterile PBS by injection once a week. The tumor volumes were measured by calipers. Representative images are shown on the top, and quantitative data are on the bottom. e IHC staining for CD24, p-AKT, p-mTOR, PP2A-alpha, and cleaved LC3 in the tumor tissues from different mice models indicated in the figures. Representative images are shown on the left, and quantitative data are on the right. The original magnification was ×100. Each experiment was performed in triplicate. The data are presented as the means ± s.e.m. and analyzed with Student’s t-test (*P < 0.05, **P < 0.01)