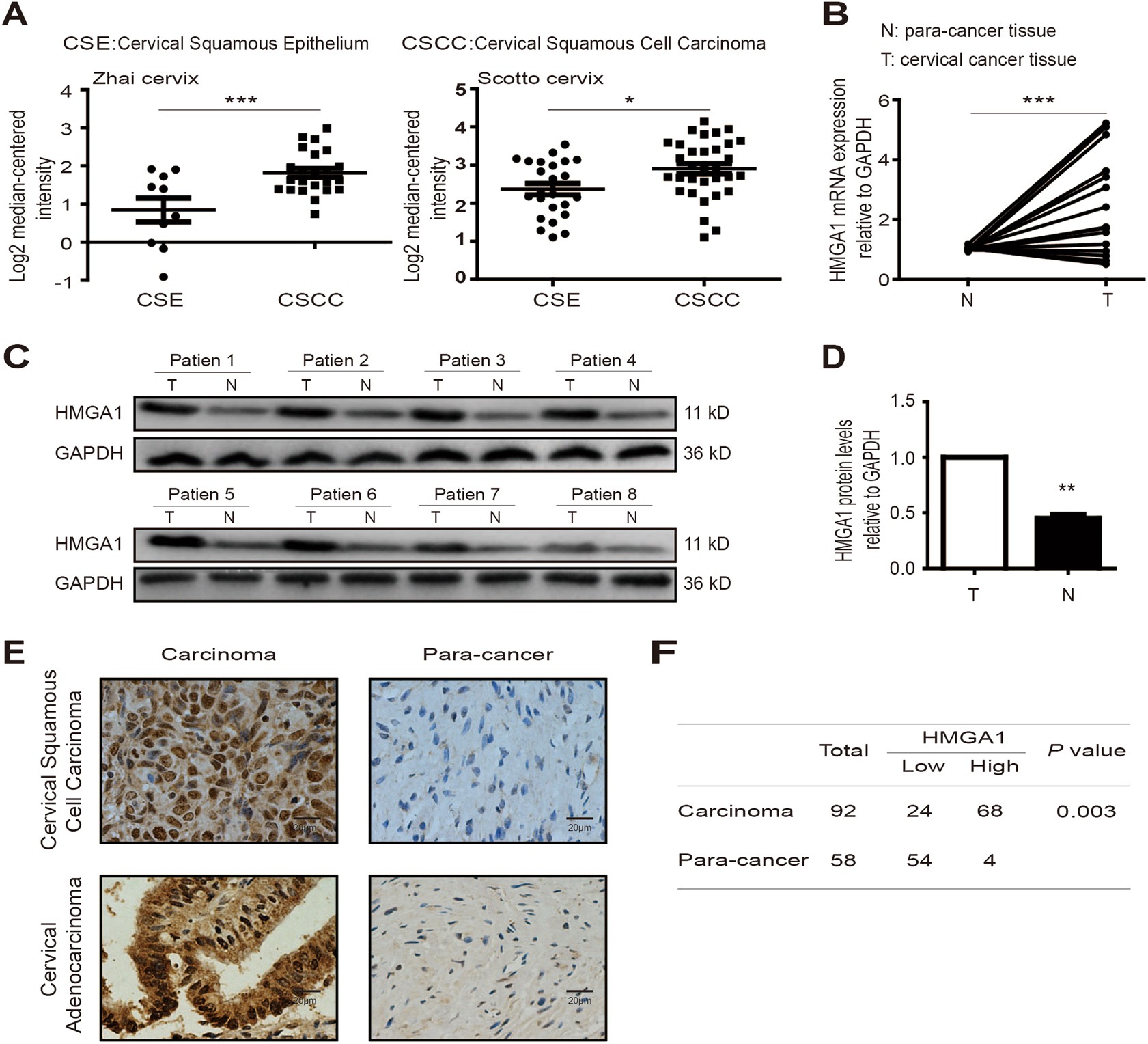
Fig. 1: HMGA1 expression in human cervical cancer and cervical squamous epithelium.

a The left is the expression of HMGA1 in 23 human cervical squamous cell cancer tissue (CSCC) samples and ten cervical squamous epithelium (CSE) samples from the Zhai cervix database of Oncomine. The right is the expression of HMGA1 in 32 human cervical squamous cell cancer tissue (CSCC) samples and 24 cervical squamous epithelium (CSE) samples from the Scotto cervix database of Oncomine. b Real-time PCR analysis of HMGA1 expression in 16 human cervical squamous cell cancer tissue samples (T) and their matched normal cervical tissues (N); the expression levels were normalized to GAPDH expression. c Detection of HMGA1 protein levels by western blotting in eight paired cervical carcinoma (T) and their adjacent non-tumor tissues (N). d Relative protein level of HMGA1 to GAPDH in (d). e Representative images of HMGA1 immunohistochemical results for cervical squamous cell cancer, cervical adenocarcinoma tissues, and their adjacent para-cancer tissues (Ă—400). f Statistical analysis of HMGA1 protein expression in 92 cervical carcinoma tissues and 52 matched non-cancer tissues. The expression levels of HMGA1 proteins were evaluated based on the mean optical density using Image Pro-Plus software 6.0 (IPP 6.0). Lower represents the mean optical density <0.35, higher represents the mean optical density ≥0.35. CSE represents cervical squamous epithelium; CSCC represents cervical squamous cell carcinoma; T represents cervical cancer tissue; N represents para-cancer tissue. *p < 0.05, **p < 0.01, and ***p < 0.001