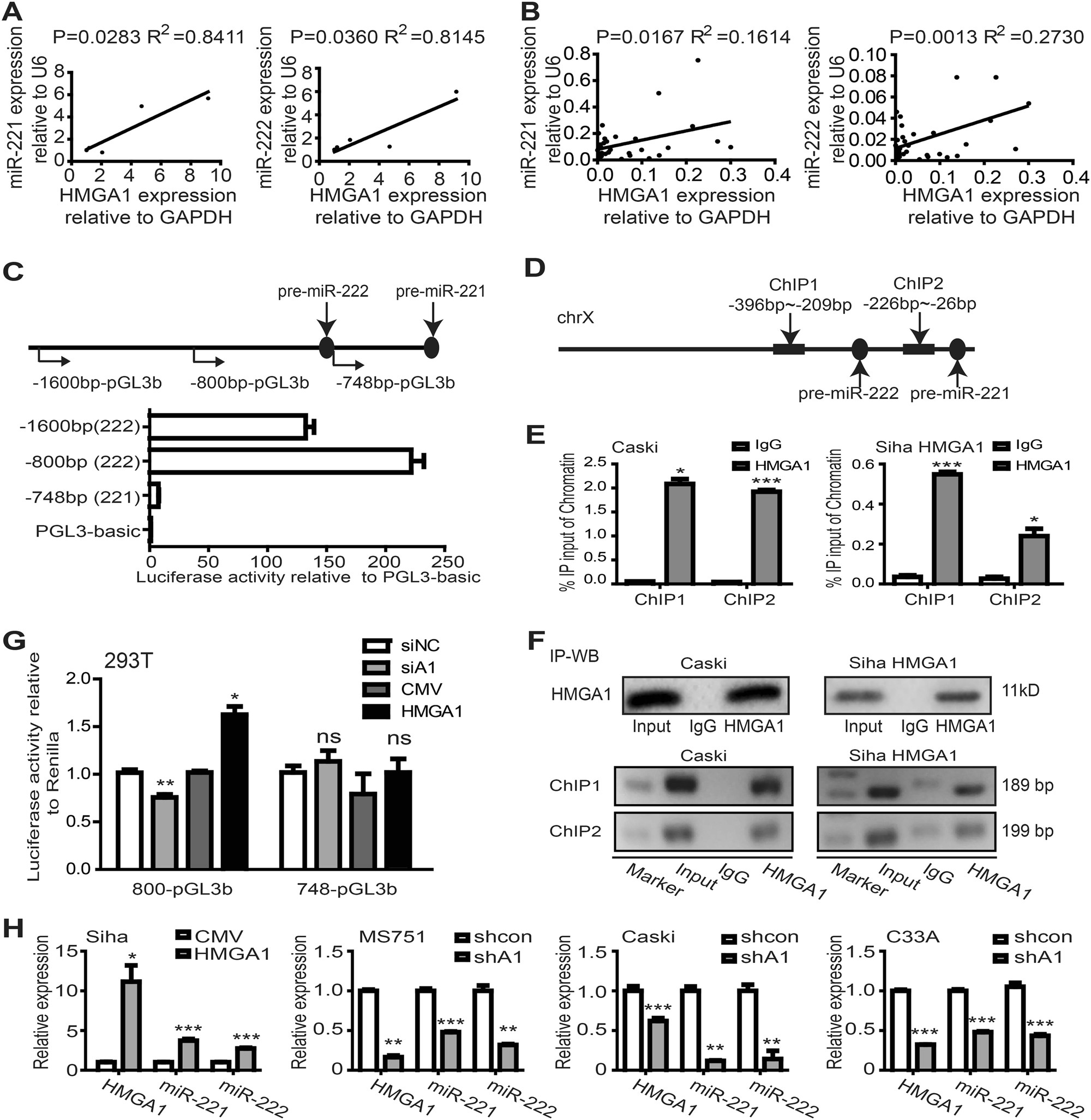
Fig. 4: The expression of miR-221/222 in cervical cancer and the effect of HMGA1 on their expression.

a The correlation between HMGA1 and miR-221 or miR-222 was examined in five cervical cancer cell lines (Siha, Hela, Caski, MS751, and C33A). The 2−ΔΔCT method was used to evaluate the expression levels of HMGA1, miR-221, and miR-222. b The correlation between HMGA1 and miR-221 or miR-222 was measured in 35 cases of cervical cancer tissue samples. The 2−ΔCT method was used to evaluate the expression level of HMGA1, miR-221, and miR-222. c The top is the genomic fragments located upstream of pre-miR-222 and pre-miR-221 that were cloned into the pGL3 basic plasmid. The schematic diagram represents the constructed three reporter plasmids: −1600bp-pGL3, −800-bp-pGL3b, and −748-bp-pGL3b; the bar chart shows luciferase activity of these reporter plasmids using 293T cells. Renilla luciferase expression plasmid was used to normalize the transfection efficiencies. All luciferase experiments were performed three times in duplicate. d The schematic diagram represents two predicted HMGA1-binding sites ~1700 bp upstream of pre-miR-221. Chromatin immunoprecipitation (ChIP)-analyzed regions are indicated by two bold black arrowheads. e ChIP assays were carried out in Caski and siha-HMGA1 cervical cancer cell. Real-time PCR was performed with specific primers for predicted two binding sites. f HMGA1 immunoprecipitation was carried out by anti-HMGA1 antibody which was used in ChIP assays. The top image is the IP-WB pictures for HMGA1. The real-time PCR products of ChIP assays were analyzed on 2% agarose gels (the below pictures). The input consisted of a 10% portion of the ChIP input. All experiments were performed in triplicate with similar results. g The −800-bp-pGL3b and −748-bp-pGL3b reporter plasmids were, respectively, co-transfected with HMGA1 plasmid or HMGA1-specific siRNA into HEK293T cells. Luciferase activity was measured after 48 h. h Real-time PCR was performed to analyze the expression of miR-221 or miR-222 in Siha-HMGA1, Caski-shHMGA1, MS751-shHMGA1, and C33A-shHMGA1 cells as well as their control cells. All luciferase experiments were performed three times in duplicate. ChrX denotes chromosome X, ns indicates no significance. *p < 0.05, **p < 0.01, and ***p < 0.001