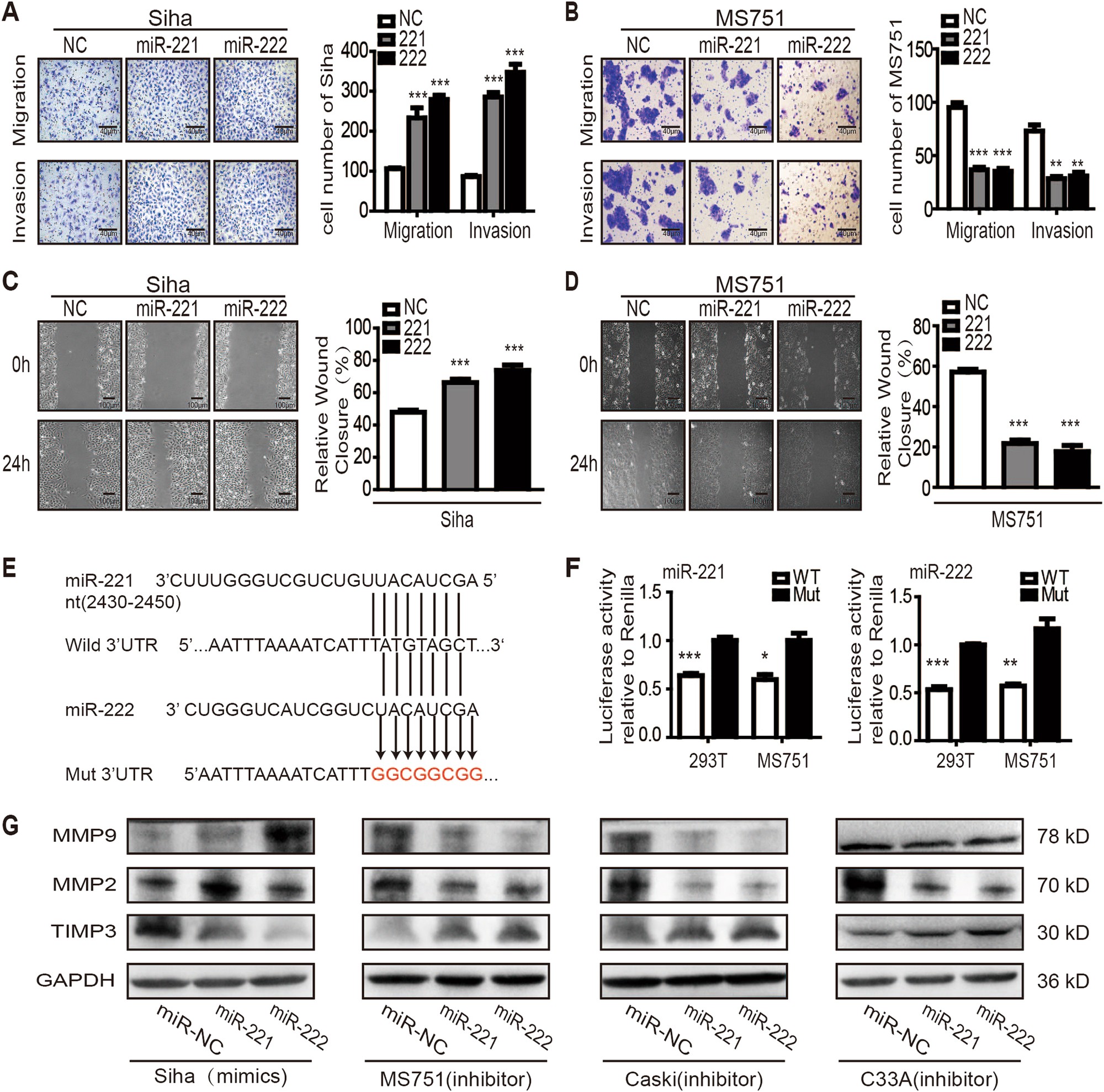
Fig. 5: The influence of miR-221/222 on cell migration and invasion based on the transwell and wound healing assays.

Transwell migration and invasion assays using Siha cells treated with miR-221 or miR-222 mimics (a) and MS751 cells treated with miR-221 or miR-222 inhibitor (b). Cell migration monitored by the wound healing assay was carried in Siha cells treated with miR-221 or miR-222 mimics (c) and MS751 cells treated with miR-221 or miR-222 inhibitor (d). The relative wound closure and migration and invasion of cells were calculated using Image Pro-Plus software 6.0 (IPP 6.0). e Schematic diagram represents the predicted binding site of miR-221 or miR-222 in the 3′UTR of TIMP3 as well as the mutational 3′UTR of TIMP3. f Relative luciferase activity was measured in HEK293T and MS751 cells at 48 h co-transfection of miR-221 or miR-222 mimics with pmirGLO-TIMP3-Wild or pmirGLO-timp3-Mut plasmid. g Western blotting assay analyzes the protein expression of TIMP3, MMP2, and MMP9 in Siha, MS751, Caski, and C33A cells after changing the endogenous expression of miR-221 or miR-222. *p < 0.05, **p < 0.01, and ***p < 0.001