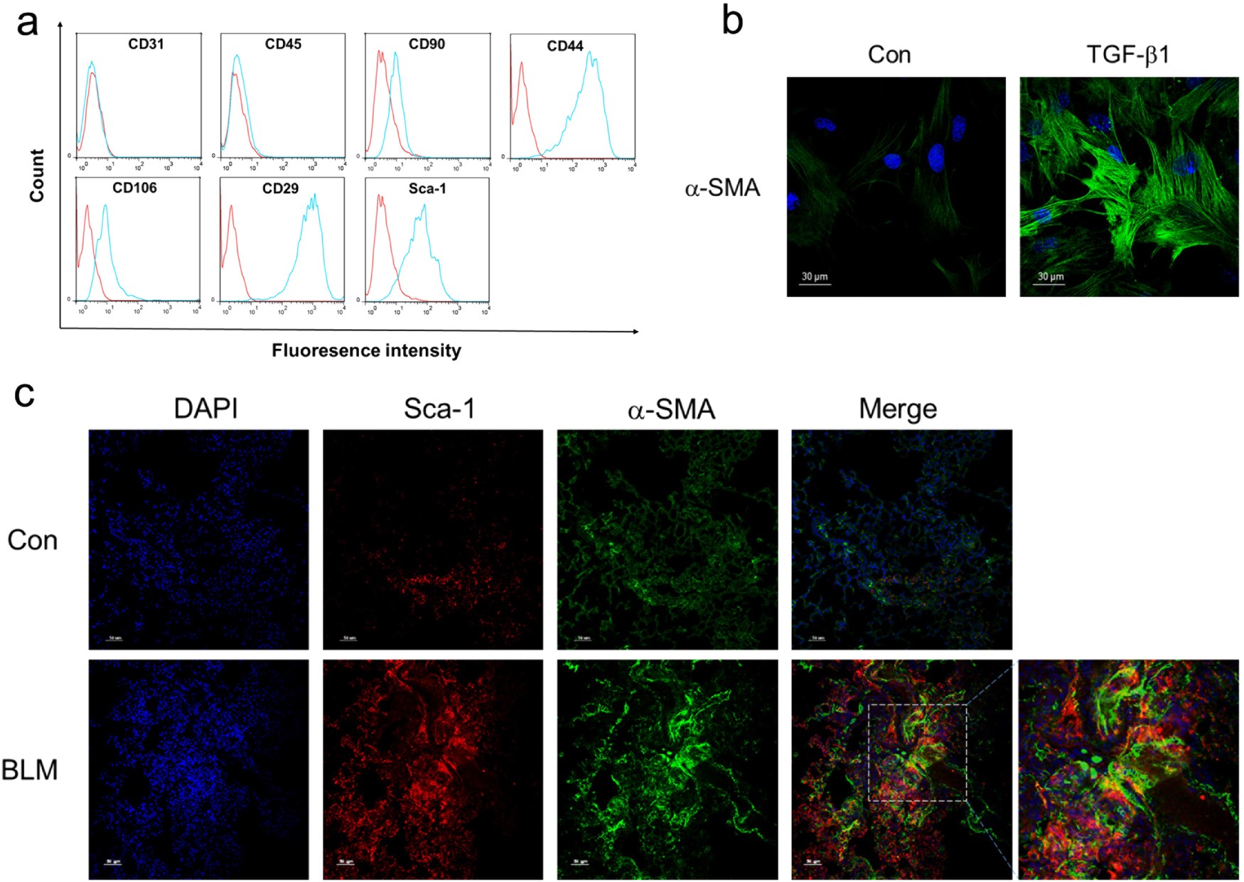
Fig. 1: Lung-resident mesenchymal stem cells (LR-MSCs) expand and become myofibroblasts in bleomycin (BLM)-induce pulmonary fibrosis.

a The expression of Sca-1, CD29, CD31, CD44, CD45, CD90 and CD106 was measured by flow cytometry. Red lines indicate isotype control staining and blue lines specific antibody staining. b The expression of α-smooth muscle actin (α-SMA) in LR-MSCs treated with TGF-β1 was determined by immunofluorescence staining. c The levels of α-SMA and Sca-1 in the lung tissues of the BLM-induced pulmonary fibrosis model were examined by immunofluorescence staining