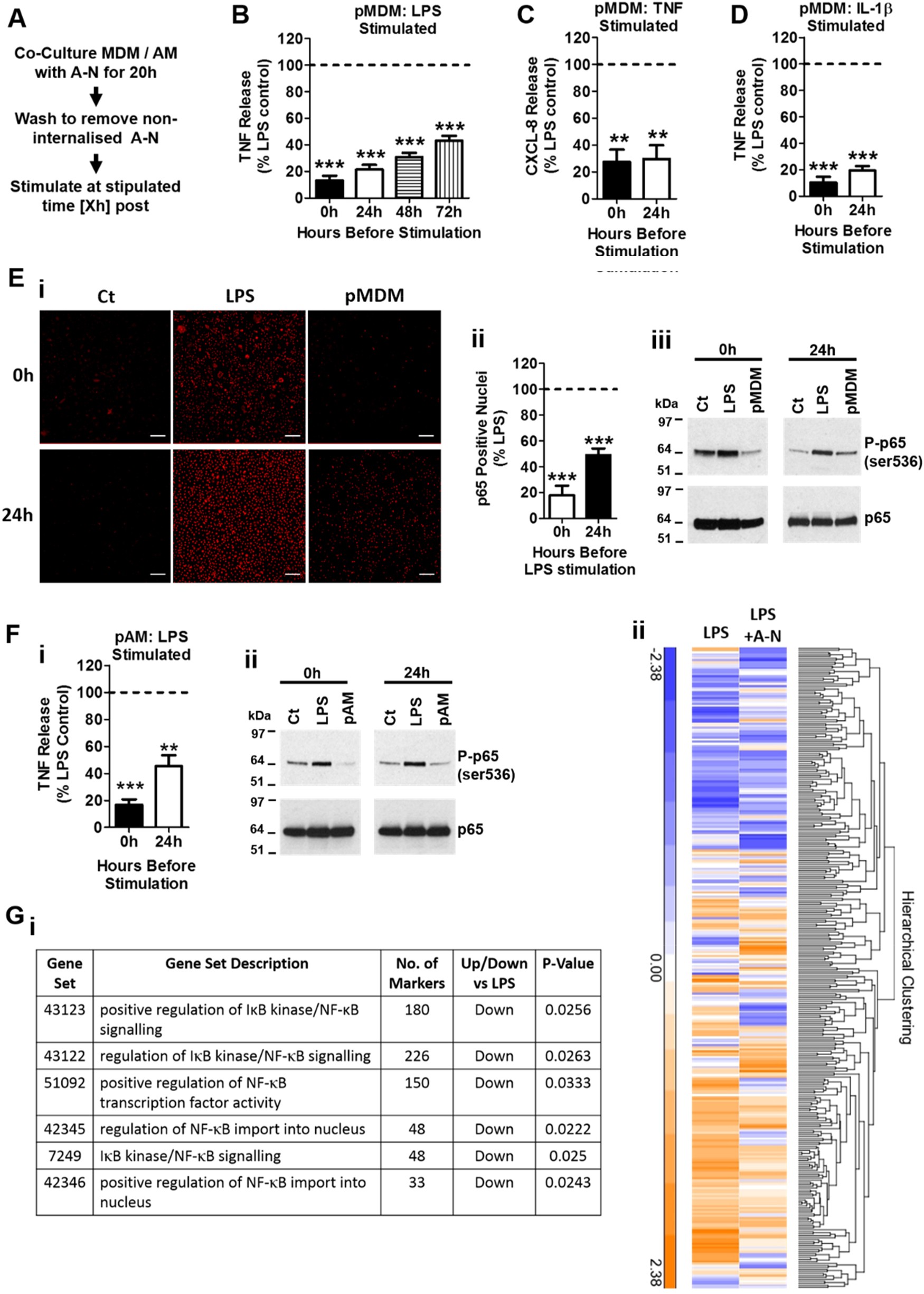
Fig. 4: Sustained influence of apoptotic neutrophils on the macrophage cytokine profile.
From: Neutrophils induce macrophage anti-inflammatory reprogramming by suppressing NF-κB activation

a Work flow for MDM and AM culture and stimulation post co-culture (pMDM and pAM, respectively). b LPS-induced (1 ng/ml, 6 h) TNF release from pMDM at 0, 24, 48 and 72 h (n = 6). c, d Release of CXCL-8 (c) and TNF (d) from pMDM stimulated with TNF (20 ng/ml) and IL-1β (10 ng/ml), respectively, for 6 h at 0 or 24 h (n = 4). e high-content imaging (i; scale bar 100 μm) and quantification (ii, n = 6) of p65 translocation in pMDM stimulated with LPS (1 ng/ml, 1 h) at 0 h and 24 h, (iii) LPS-induced (1 ng/ml, 30 min) p65 phosphorylation (serine 536) in pMDM at 0 h or 24 h (n = 3). Full images of individual stains and merged staining panels from high content imaging are available in supplemental data (supplemental data Fig. 2). f TNF release (i) and p65 phosphorylation (serine 536) (ii) from pAM at 0 and 24 h (n = 11 and 3, respectively). g Table (i) of significantly different NF-κB-related pathways (with a frequency distribution ratio of less than 0.2) identified by gene set enrichment analysis (GSEA) of an affymetrix 2.1 ST array and (ii) Hierarchical clustering of the combined genes (326) from these significant NF-κB pathways from LPS-stimulated MDM (1 ng/ml; 9 h) cultured with or without apoptotic neutrophils (n = 4). All n-numbers represent data derived from separate healthy donors with data plotted as mean ± s.e.m. ***P > 0.001, **P > 0.01 using paired t-test. A-N apoptotic neutrophil, pMDM MDM post co-culture with apoptotic neutrophils, pAM AM post co-culture with apoptotic neutrophils, Ct control, h hour