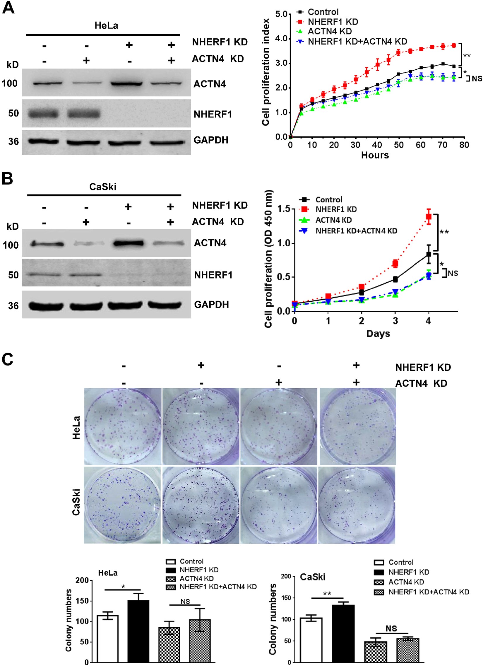
Fig. 3: NHERF1 inhibits proliferation of cervical cancer cells through downregulation of ACTN4 expression.

a Knockdown of NHERF1 promoted HeLa cell proliferation through upregulation of ACTN4. HeLa-NHERF1-KD or HeLa-Control cells were transiently transfected with ACTN4 siRNAs (ACTN4 KD). Cell lysates were analyzed by western blotting with indicated antibodies (left panel). The cell index was determined at the indicated time points by RTCA assay (right panel, repeated-measures analysis of variance, **p < 0.01, NS, non-statistical significance, p > 0.05, error bars represent mean ± s.d., n = 3). b Knockdown of NHERF1 increased ACTN4 expression level and promoted CaSki cell proliferation. CaSki cells were transfected with ACTN4 siRNAs combined with/without NHERF1 siRNAs. Cell lysates were analyzed by western blotting with indicated antibodies (left penal). The cell proliferations in each group were determined by CCK-8 assay at indicated times points (right panel, repeated-measures analysis of variance, **p < 0.01, error bars represent mean ± s.d., n = 3). c The inhibition of colony formation by NHERF1 was rescued by knockdown of ACTN4 expression in cervical cancer cells. The colony number was monitored in CaSki or HeLa cells after 7 days of culture. Top panel: representative images of cell colonies; bottom panel: quantification of the colony formation efficiency (t test; *p < 0.05, **p < 0.01, error bars represent mean ± s.d., n = 3)