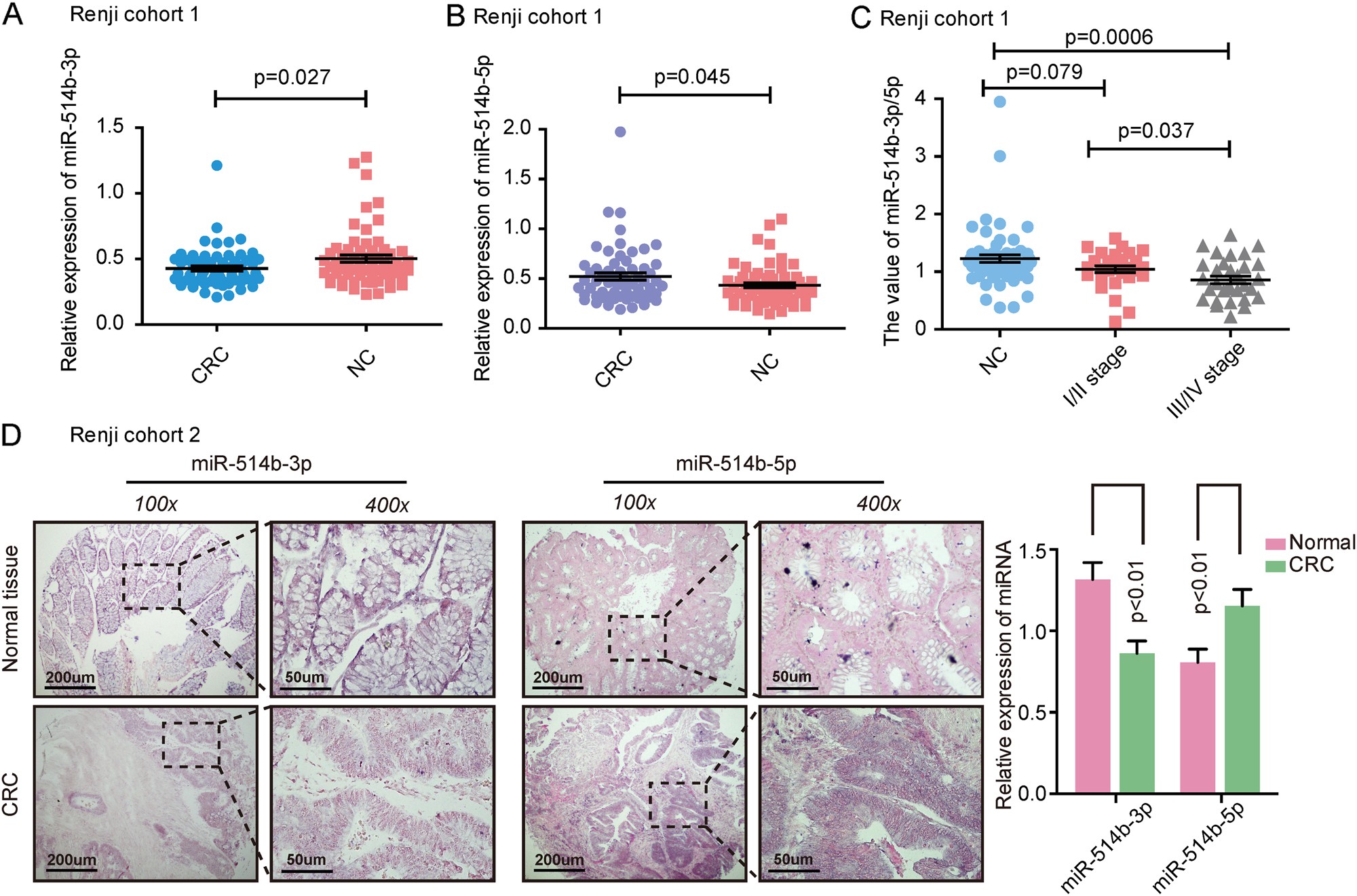
Fig. 1: The expression of miR-514b-3p and miR-514b-5p in CRC tissues.
From: The distinct role of strand-specific miR-514b-3p and miR-514b-5p in colorectal cancer metastasis

a, b The expression of miR-514b-3p and miR-514b-5p was measured by real-time PCR in CRC tissues and matched non-tumor tissues in Renji cohort 1 (n = 62). Error bars represented SEM. c The ratio of miR-514b-3p/miR-514b-5p was analyzed in different stages of CRC progression. d The expression of miR-514b-3p and miR-514b-5p was measured by ISH (in situ hybridization) and the summarized data was presented in CRC tissues and matched non-tumor tissues in Renji cohort 2 (n = 40), the purple staining in the image indicates the specific microRNA ISH signal and red indicates the nuclear counter stain