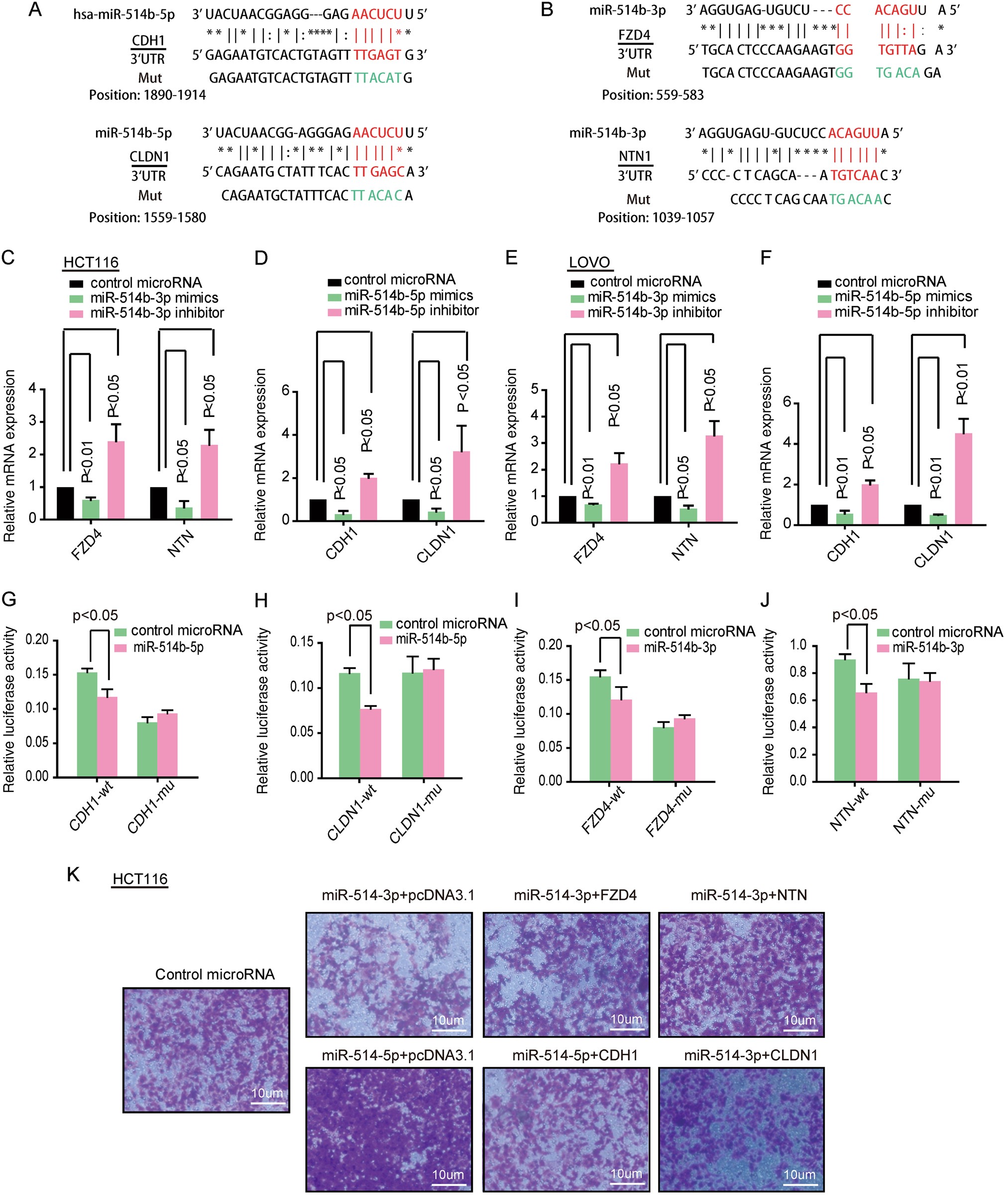
Fig. 5: The target genes of miR-514b-3p and miR-514b-5p.
From: The distinct role of strand-specific miR-514b-3p and miR-514b-5p in colorectal cancer metastasis

a Schematic diagram of the predicted binding sites for miR-514b-5p in 3′UTR of CDH1 and CLDN1. b Schematic diagram of the predicted binding sites for miR-514b-3p in 3′UTR of FZD4 and NTN1. c–f The mRNA expression of corresponding target genes was tested by real-time PCR in HCT116 and LOVO cells transfected with miR-514b-3p and miR-514b-5p mimics or inhibitors, respectively. g–j Luciferase activities were detected in HCT116 and LOVO cells co-transfected with corresponding miRNA mimics and the indicated target gene wild-type reporter plasmids or mutant-type reporter plasmids. The experiments were done for four replicates and repeated at least three times. Error bars represented SEM. k The transwell invasion assays were performed in HCT116 after co-transfection with miR-514b-3p or miR-514b-5p mimics and their target genes overexpression plasmid. The experiments were done for three replicates and repeated at least three times