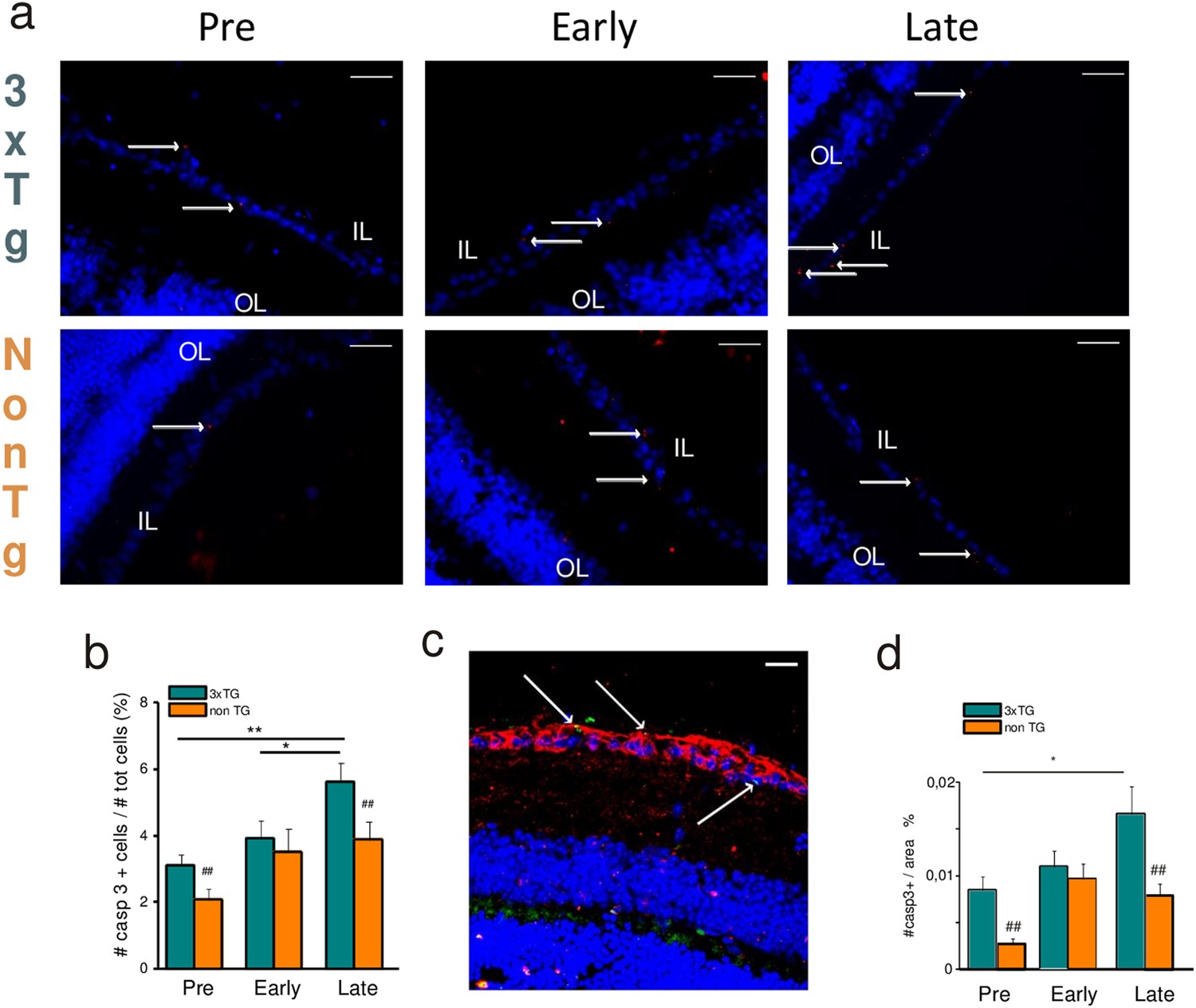
Fig. 1: Retinal neurodegeneration starts at pre-symptomatic stage in 3xTg-AD mice.

a Retinal slices were immunolabeled with anti-cleaved caspase-3 antibody (red) and Hoechst for nuclei visualization (blue) at different ages of 3xTg-AD and non-Tg mice. b Percentage of cleaved caspase-3-positive cells (**p < 0.01 pre vs late; *p < 0.05 pre vs early; p = 0.12 early vs late; n = 16 fields/four slices for each condition; two-way ANOVA, Holm-Sidak) and comparison with age-matched non-Tg mice (##p < 0.01; n = 16 fields/four slices for each condition; two-way ANOVA, Holm-Sidak). c Representative image of retinal slice immunolabeled with anti-cleaved-caspase-3 antibody (green), anti Tuj-1 (red), and Hoechst for nuclei visualization (blue). d Percentage of cleaved caspase-3-positive cells (**p < 0.001 pre vs late; *p < 0.05 pre vs early; p = 0.15 early vs late; n = 16 fields/four slices for each condition; two-way ANOVA, Holm-Sidak) and comparison with age-matched non-Tg mice in hippocampal area (##p < 0.01; n = 16 fields/four slices for each condition; two-way ANOVA, Holm-Sidak)