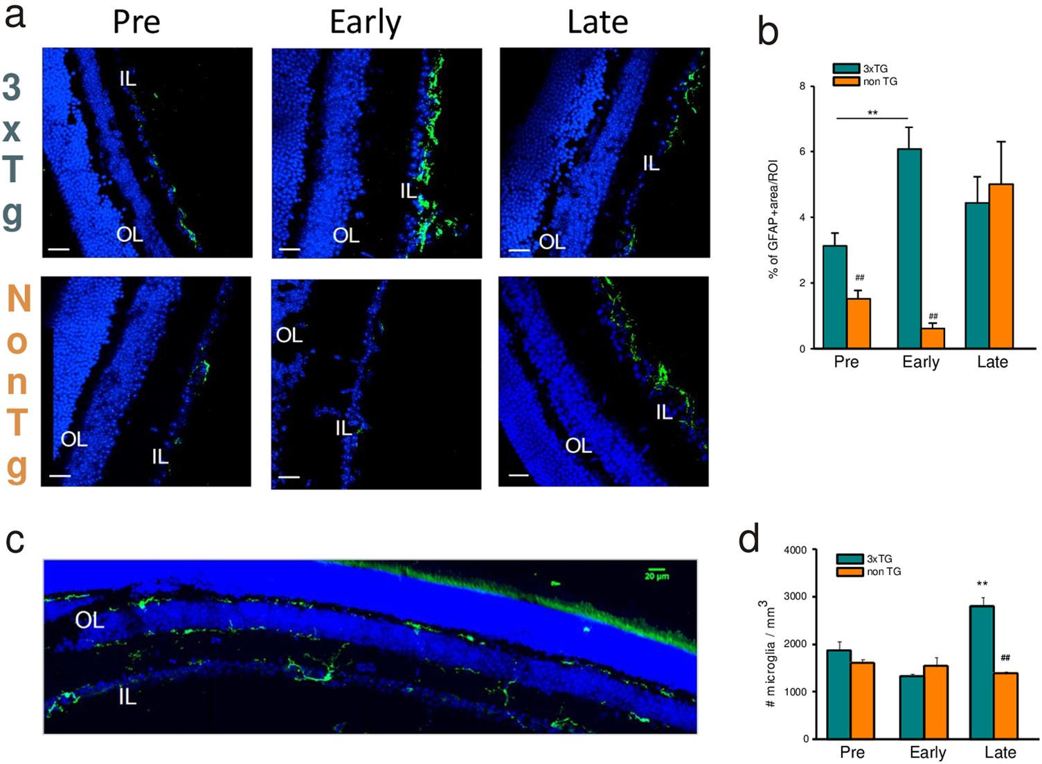
Fig. 2: Glial cells density is differently modulated during AD progression.

a Retinal slices were immunolabeled with anti-GFAP antibody (green) and Hoechst for nuclei visualization (blue) at different ages of 3xTg-AD and non-Tg mice and density of GFAP signal was quantified as shown in b (**p < 0.01 pre vs early; n = 16 fields/four slices for each condition; two-way ANOVA, Holm-Sidak; ##p < 0.01 for comparison with age-matched non-Tg mice, two-way ANOVA, Holm-Sidak). c Representative multiarea image of retinal slice immunolabeled with anti-Iba1 antibody (green) and Hoechst for nuclei visualization (blue); density of Iba1+ cells was quantified as shown in d (**p < 0.01 vs 3xTg-AD pre; ##p < 0.01 vs age-matched non-Tg mice, n = 16 fields/four slices for each condition, two-way ANOVA, Holm-Sidak method for multiple comparison)