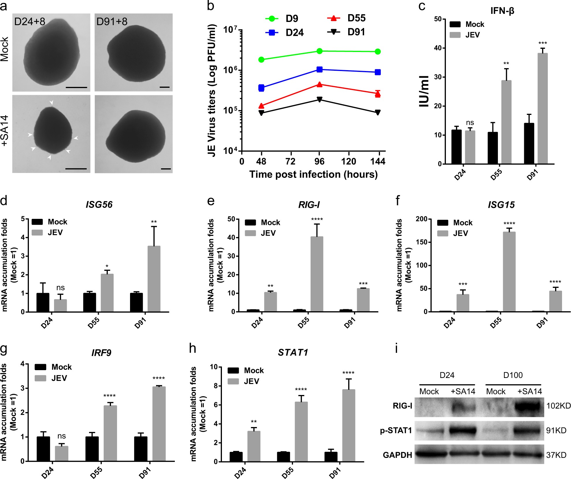
Fig. 4: Innate antiviral immune response stimulated by JEV infection attained gradually during the development of cortical organoids.
From: Differential antiviral immunity to Japanese encephalitis virus in developing cortical organoids

Brain cortical organoids at different developmental stages were inoculated with JEV (SA14, 105 PFU) or mock treated for 24 h. a Bright-field microscopic images of organoids at day 24 (D24) and 91 (D91) are shown. Arrows point to detached cells. Scale bars: 200 μm. b JEV titers in supernatant of cultured organoids were determined by plaque-forming assay at different time post infection. c Interferon β in supernatant of cultured brain organoids was measured by ELISA. d–h Gene expression of ISG56 (d), RIG-I (e), ISG15 (f), IRF9 (g), and STAT2 (h) was quantified by qRT-PCR. i Western blots data showing the alterations of p-STAT1 and RIG-I in protein levels. Brain cortical organoids at day 24 and day 100 were inoculated with JEV (SA14, 105 PFU) or mock treated for 24 h and analyzed by western blot with indicated antibodies on 2 days post infection