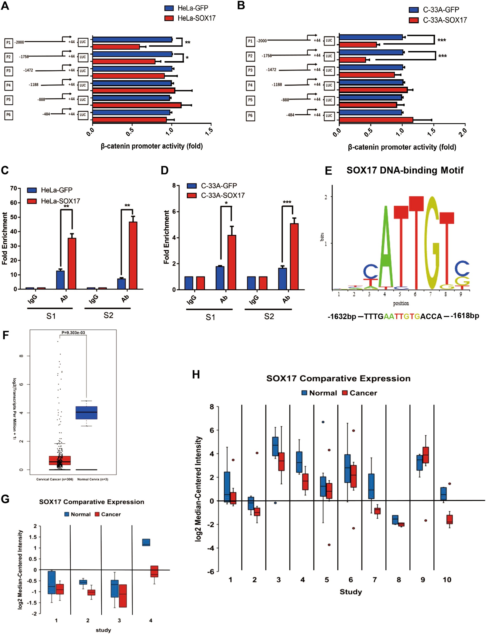
Fig. 6: SOX17 inhibits the activity of Wnt/β-catenin pathway through directly binding to the promoter of β-catenin in cervical cancer cells.

a, b The β-catenin promoter structure was constructed and luciferase activity relative to Renilla control was measured in HeLa-SOX17 and C-33A-SOX17 cells. c, d The qChIP assay is shown in the HeLa-SOX17 and C-33A-SOX17 cells immunoprecipitation by SOX17 antibody and IgG antibody (as the negative control). e An experimentally defined transcription factor binding sites of SOX17 was found in the JASPAR CORE database. f Expression of SOX17 in patients with cervical cancer compared to normal cervix tissue in TCGA database. Normal cervix = 13; cervical cancer = 306. Line in the center of the rectangle represents the median, top edge of the rectangle represents the third quartile, bottom edge of the rectangle represents the first quartile, top whisker represents the maximum and bottom whisker represents the minimum. P values = 0.303E-03. g Meta-analysis showing SOX17 downregulation in cervical cancer compared to normal cervix tissue Left to right: Zhai Cervix, Pyeon Multi-cancer, Scotto Cervix, Biewenga Cervix. Individual study sets are identified in Table S3. h Meta-analysis showing SOX17 downregulation in cancer compared with normal tissue. Left to right: Lee Bladder, TCGA Brain, TCGA Breast, TCGA Colorectal, Cui Gastric, Chen Liver, Hou Lung, Agnelli Myeloma, TCGA Ovarian, Barretina Sarcoma. Individual study sets are identified in Table S3. The data were shown as the mean ± SD of three independent experiments. *p < 0.05, **p < 0.01, ***p < 0.001