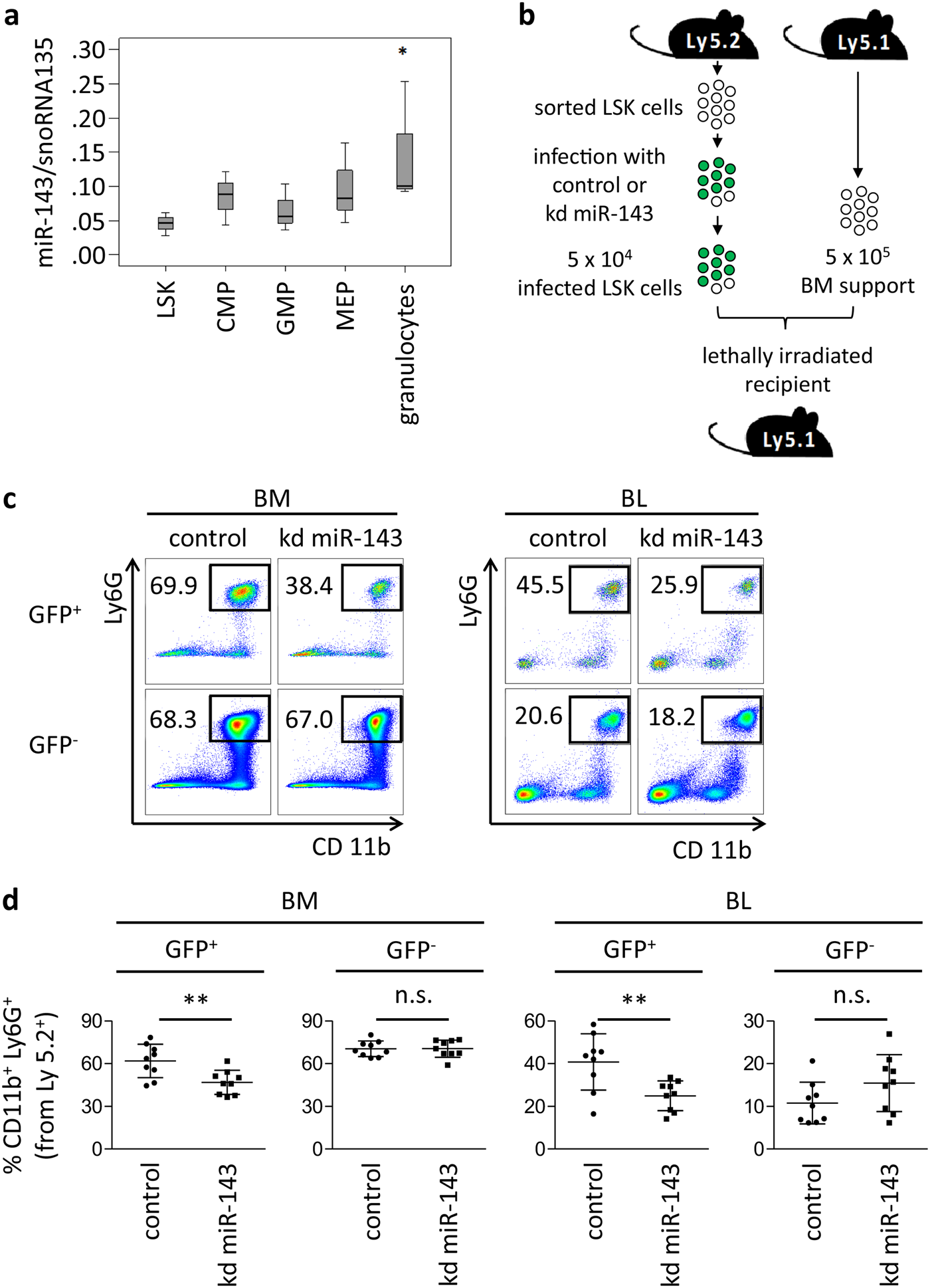
Fig. 3: Stable knockdown of miR-143 leads to reduced granulocytic differentiation in vivo.

a qPCR for miR-143 expression in sorted mouse bone marrow cell subpopulations. Bars represent the mean ± SD from at least three independent cell sortings. Bars are represented as ΔCt values. P value of granulocytes is relative to all other analyzed samples. *P < 0.05. b Schematic overview of the LSK-based knockdown (kd) transplantation model. LSK cells sorted from C57Bl/6 Ly5.2+ mice were transduced with miRZip-143 (kd miR-143) or miRZip-control (control) lentivector-based constructs. Of note, miRZip construct contains a GFP reporter. Next, non-sorted LSK cells (containing a mixture of infected and non-infected cells) were mixed with 5 × 105 total bone marrow cells isolated from C57Bl/6 Ly5.1+ congenic mice and transplanted into lethally irradiated C57Bl/6 Ly5.1+ recipients by tail vein injection. Importantly, the infection efficiency was similar in miRZip-143 and miRZip-control. Analysis of recipient mice was performed 3 weeks after transplantation. c Flow cytometric analysis representative plots from BM and BL of recipient mice transplanted with control (left panels) or miR143 knockdown (kd miR-143, right panels) LSK cells. Plots were generated by gating on donor-derived Ly5.2+ cells, and subsequently divided into GFP+ (infected) and GFP− (non-infected) cells. Black boxes indicate percentage of mature Ly6G+/CD11b+ granulocytes. The percentage of donor-derived mature granulocytes in BM and BL of recipient mice were reduced when miR-143 levels were downregulated (GFP+ kd miR-143) in comparison to control (GFP+ control). GFP−fraction (lower panels) served as an additional negative control. Dead cells were excluded from analysis by Hoechst 33258 staining. d Quantification of the flow cytometry analysis described in panel c. Y-axis indicates the percentage of mature Ly6G+/CD11b+ granulocytes derived from donor Ly5.2+ cells. Bars represent the mean ± SD from two independent experiments, n = 9 (control) or 10 (kd miR-143) mice, **P < 0.01, unpaired two-tailed t-tests were used to assess statistical significance. LSK, Lin− Sca-1+ cKit+ cells; CMP, common myeloid progenitors; GMP, granulocyte–macrophage progenitors; MEP, megakaryocyte erythroid progenitors and granulocytes; Kd, knockdown; BM, bone marrow; BL, blood