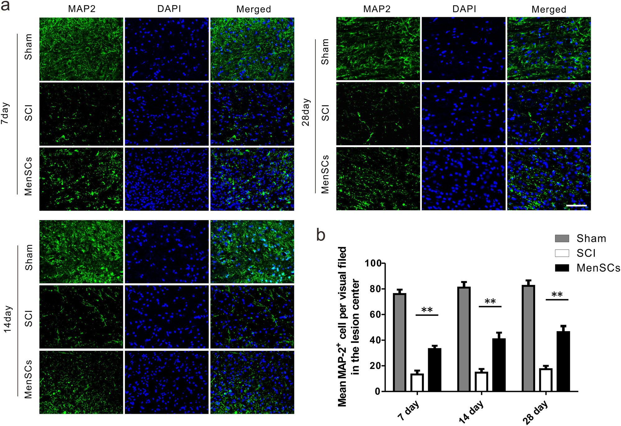
Fig. 5: MenSCs treatment increased the survival of neuron cells in the lesion site.

a Immunofluorescence observation was used to reveal the expression of MAP2 among the three groups at 7, 14, and 28 days after surgery. b Quantification of Map2-positive cells in the lesion center in each group at day 7, 14, and 28 after SCI, respectively. **P < 0.01. Two-way ANOVA repeated measurement followed by Bonferroni’ post hoc test. Scale bar: 100 μm