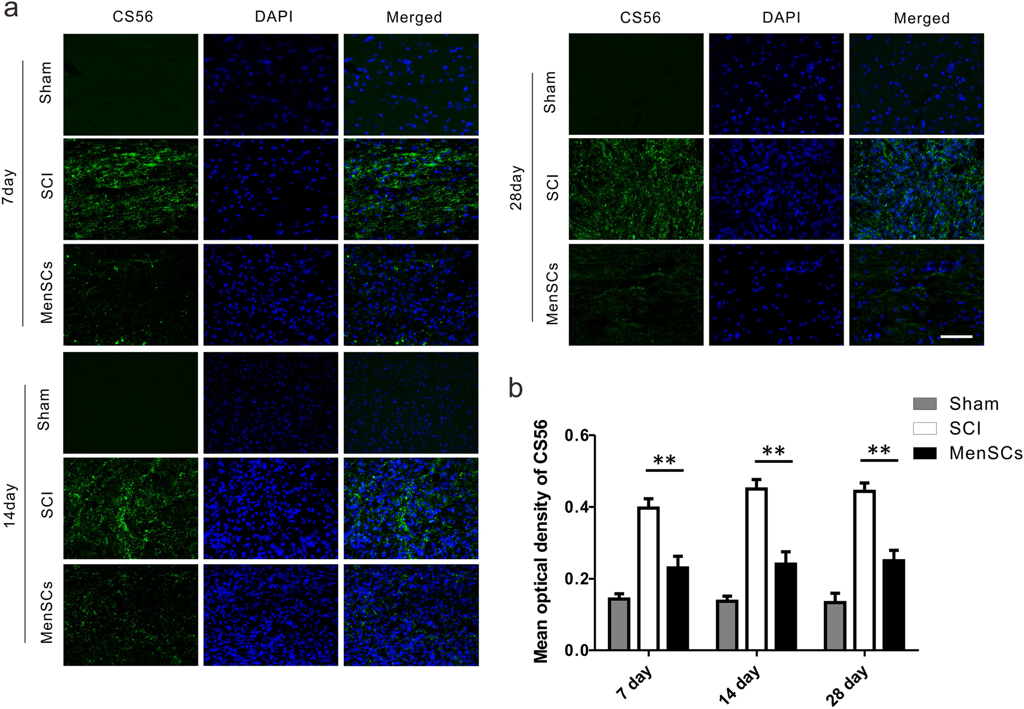
Fig. 7: MenSCs transplantation reduced secondary glial scarring after T10 spinal cord hemisection.

a Immunofluorescence images showing CS56+ glial scar in the lesion site at each time point in each group. b Quantification of the mean optical density of CS56. There were significant differences at 7, 14, and 28 days following surgery in the MenSCs group compared with that in the SCI group.**P < 0.01. Two-way ANOVA repeated measurement followed by Bonferroni’ post hoc test. Scale bar: 100 μm