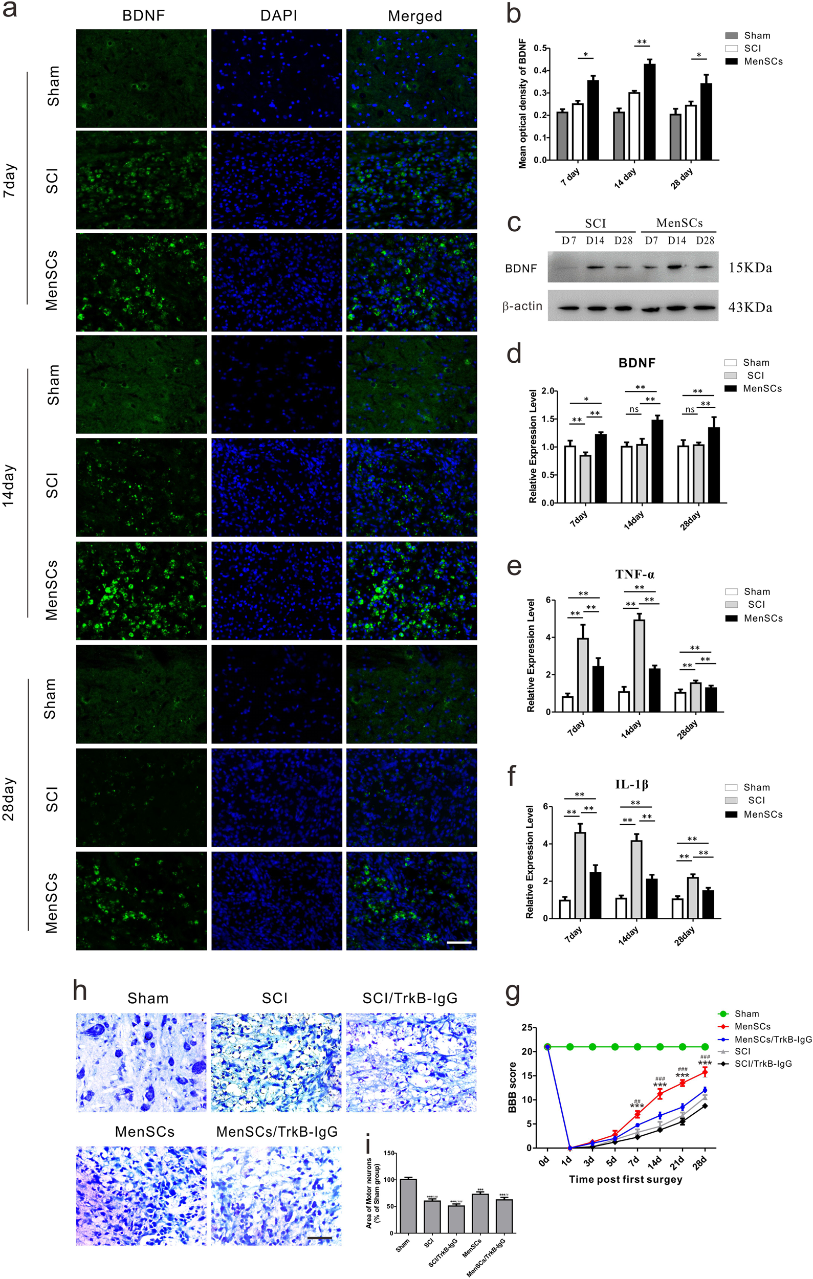
Fig. 8: MenSCs implantation enhanced the expression of BDNF and decreased the expression of TNF-α and IL-1β.

a The expression of BDNF in the lesion site was determined by immunofluorescence staining in each group at 7, 14, and 28 days after surgery. Scale bars, 100 μm. b Shows the mean optical density of BDNF. c Western blot analysis of BDNF expression in the lesion site between MenSCs group and SCI group at indicated time points after SCI. d qRT-PCR analysis of BDNF expression in the lesion site at indicated time points after SCI. e qRT-PCR analysis on the expression of TNF-α at every time point after SCI. f qRT-PCR analysis on the expression of IL-1β at every time point after SCI. *P < 0.05, **P < 0.01, ns: no significance. Scale bar: 100 μm. g TrkB-IgG was used to block the BDNF-TrkB signaling. The results showed that MenSCs treatment could promote the recovery of hindlimb motor function in SCI rats. However, the promotion effect of locomotor function was inhibited significantly by the blockade of BDNF-TrkB signaling. ##P < 0.01, ###P < 0.001 compared with the MenSCs/TrkB-lgG group; ***P < 0.001 compared with the SCI group. Two-way ANOVA repeated measurement followed by Bonferroni’ post hoc test. h The Nissl staining of motor neurons in the lesion site of the spinal cord at 14 days after surgery. i The statistical graph of the cell body area of motor neurons in the spinal cord. Compared with Sham group, ***P < 0.001; Compared with MenSCs group, #P < 0.05, ##P < 0.01, ###P < 0.001. Scale bar: 50 µm