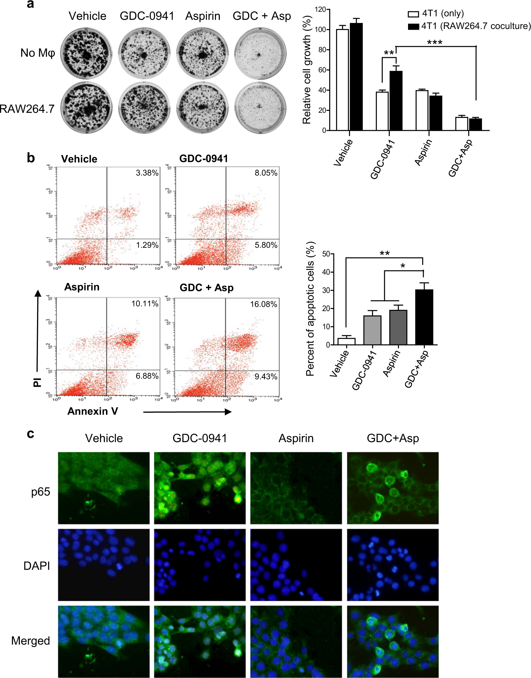
Fig. 4: Aspirin inhibited the NF-κB signaling and enhanced the efficacy of GDC-0941 against 4T1 cells.

a Clonogenic proliferation assay of 4T1 cells treated with 1 µM GDC-0941 and 3 mM Aspirin as single agents or in combination for 10 days. 4T1 cells were cultured alone or co-cultured with RAW276.7 macrophages. All experiments were performed in triplicate and representative images of plates are shown. Error bars represent mean ± S.D. b 4T1 cells treated with GDC-0941 and Aspirin as single agents or in combination for 48 h when co-cultured with RAW276.7 macrophages. The percentage of apoptotic cells was determined by Annexin V and PI staining. Means ± S.D. of three independent experiments are shown. c Representative images of immunofluorescent staining of p65 cellular localization in 4T1 cells treated as indicated for 24 h. 4T1 cells were co-cultured with RAW276.7 macrophages. Representative images of three independent experiments are shown. *P < 0.05; **P < 0.01; ***P < 0.001 (Student’s t-test)