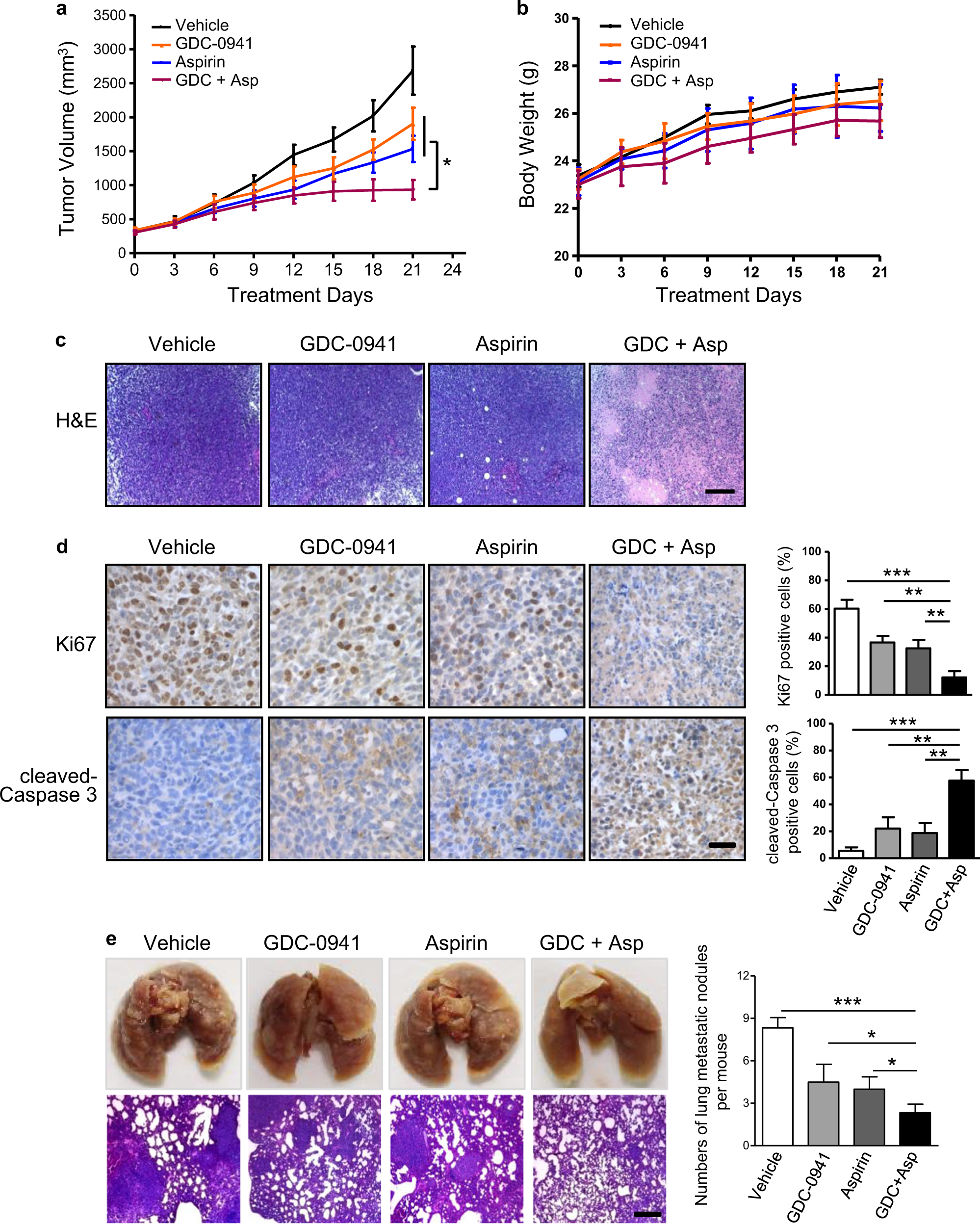
Fig. 5: Aspirin and GDC-0941 cooperated to suppress tumor growth and lung metastasis in vivo.

a Tumor volume changes over time in mice bearing 4T1 allografts following treatment with GDC-0941 (125 mg/kg/day, oral gavage) and Aspirin (100 mg/kg/day, oral gavage) as single agents or in combination (n = 5–6 per treatment group). Error bars represent mean ± S.E.M. b Changes in body weight of 4T1 tumor-bearing mice during 21 days treatments with GDC-0941 (125 mg/kg/day, oral gavage) and Aspirin (100 mg/kg/day, oral gavage) as single agents or in combination (n = 5–6 per treatment group). Error bars represent mean ± S.E.M. c Representative images of histological staining for 4T1 tumors from Balb/c mice (n = 5 per treatment group) following treatment with GDC-0941 and Aspirin as single agents or in combination for 4 days. Scale bar, 200 μm. d Representative images of immunohistochemical staining for proteins as indicated in 4T1 tumors from Balb/c mice (n = 5 per treatment group) following treatment with GDC-0941 and Aspirin as single agents or in combination for 4 days. Scale bar, 50 μm. Data are shown as mean ± S.E.M. e Representative images of gross examination (upper panel) and histological staining (lower panel) of lung metastasis in mice bearing 4T1 tumors treated with GDC-0941 and Aspirin as single agents or in combination (n = 5 per treatment group) for 21 days. Scale bar, 200 μm. The numbers of lung metastatic nodules per mouse are shown as mean ± S.E.M. *P < 0.05; **P < 0.01; ***P < 0.001 (Student’s t-test)