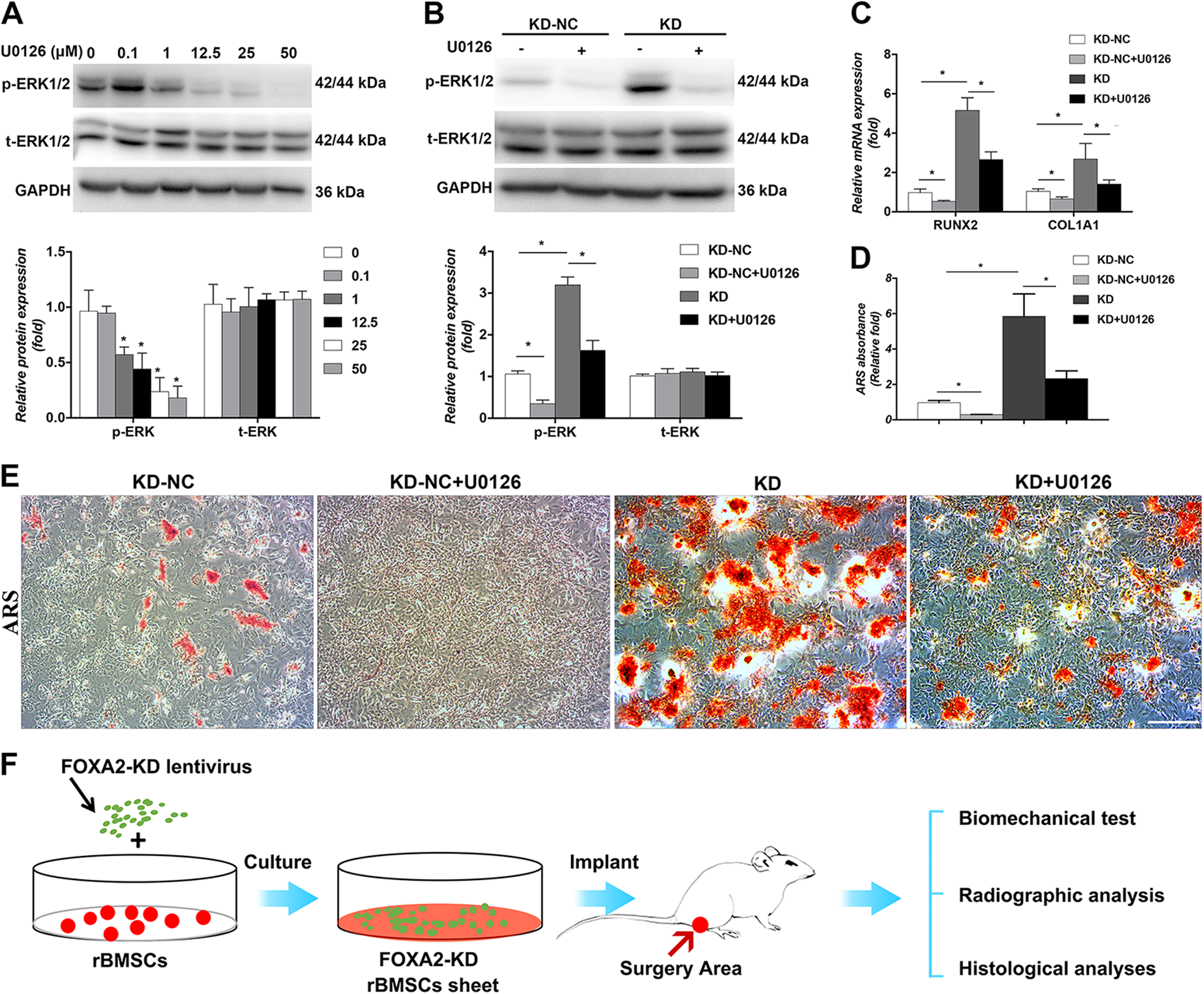
Fig. 4: Enhanced osteogenic differentiation of BMSCs due to FOXA2 knockdown was partially reduced by the addition of ERK/MAPK signalling inhibitors.

a After the addition of U0126 for 24 h, p-ERK was markedly inhibited after treatment with at least 12.5 μM. b After the addition of U0126 for 3 days, the level of p-ERK was significantly decreased compared with the level in FOXA2 knockdown rBMSCs without the inhibitor. c Inhibition of ERK/MAPK partially reversed the increase of osteospecific genes (RUNX2 and COL1A1). d Quatitive analysis of ARS revealed more mineral deposits in FOXA2 knockdown rBMSCs than in the KD + U0126 group. e ARS revealed more mineral deposits in FOXA2 knockdown rBMSCs than in the KD + U0126 group. Scale bars, 500 μm. f The study design of in vivo evaluation. Data are expressed as the mean ± SD. *P < 0.05. KD knockdown of FOXA2, KD-NC negative control of FOXA2 knockdown