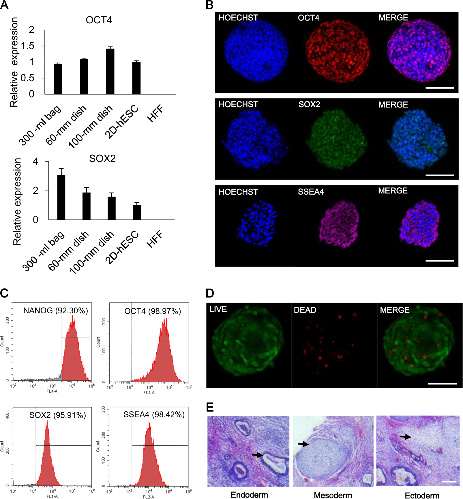
Fig. 3: Characterization of human embryonic stem cells (hESCs) in suspension culture

a Comparative gene expression in hESCs between 2D and 3D culture. Relative gene expression represents data normalized to GADPH and expressed relative to 2D-hESC. b Immunostaining of hESC spheres with pluripotency markers OCT4, SOX2, and SSEA; the nuclei was stained with DAPI. Scale bar, 100 μm. c Flow cytometry of hESCs extracted from spheres and expressing NANOG, OCT4, SOX2, and SSEA4. d Dead/live staining revealed cell viability on D5. Scale bar, 100 μm. e hESCs cultured in suspension culture produce full teratomas, which contained differentiated cells in all three germ layers, in SCID mice. Arrow: respiratory epithelium (endoderm), cartilage (mesoderm), and brain tissue (ectoderm). Scale bar, 100 μm