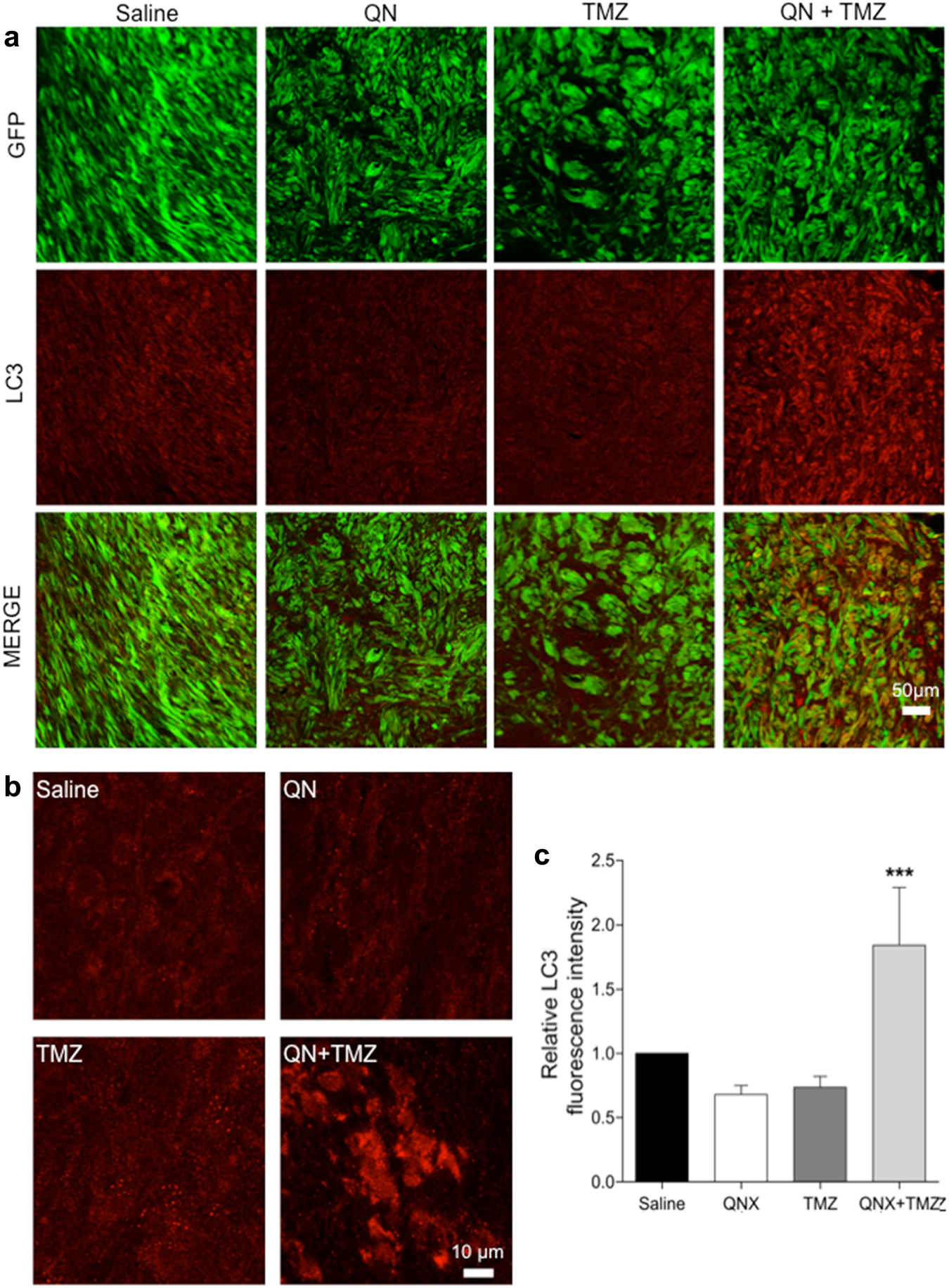
Fig. 9: Anti-LC3 immunostaining for assessment of autophagy in GSC#1 brain xenografts treated with QN, TMZ, and combined TMZ plus QN.

a Representative images of brain sections through the tumor xenografts. Scale bar, 50 μm. b Examples of images used for automated assessment of fluorescence intensity acquired with fixed filter settings. Scale bar, 10 μm. c Diagrams comparing LC3 fluorescence intensity of brain xenografts. Tumors treated with TMZ plus QN showed a significant increase of LC3 expression (***p < 0.0001)