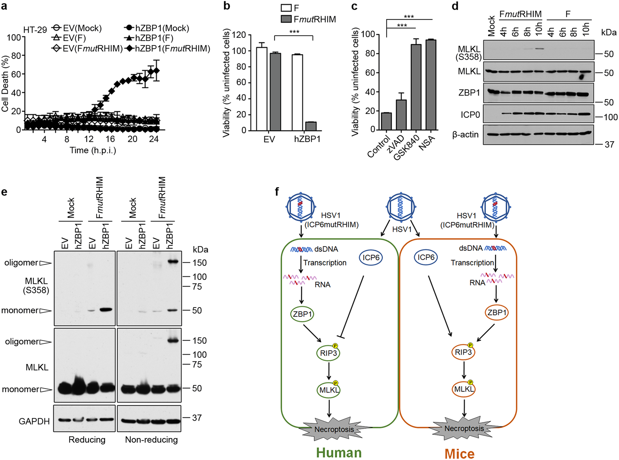
Fig. 6: HSV1 (FmutRHIM) drives necroptosis in human cells reconstituted with ZBP1.

a Kinetics of cell death of HT-29 cells with or without human ZBP1 (hZBP1) expression infected with HSV1 (F) or HSV1 (FmutRHIM), measured in real time by Sytox Green incorporation. b Cell viability of HT-29 cells with or without hZBP1 expression infected with HSV1 (F) or HSV1 (FmutRHIM). Data with error bars depict mean ± standard deviation (SD); with significance ***p < 0.001 indicated above bars. c Cell viability of HT-29 cells expressing hZBP1 infected with FmutRHIM in the absence or presence of zVAD (25 μM), GSK840 (5 μM), or NSA (1 μM). Data with error bars depict mean ± standard deviation (SD); with significance and ***p < 0.001 indicated above bars. d IB analysis to detect p-MLKL, total MLKL, hZBP1, ICP0, and β-actin from HT-29 cells with or without hZBP1 expression infected with HSV1 (F) or HSV1 (FmutRHIM) for the indicated times. e IB analysis to detect MLKL oligomers and monomers from EV or ZBP1-expressing HT-29 cells following infection with FmutRHIM for 16 h by SDS-PAGE under reducing or non-reducing conditions. f Schematic of HSV1 and HSV1 (ICP6mutRHIM) virus infection in mouse and human cells