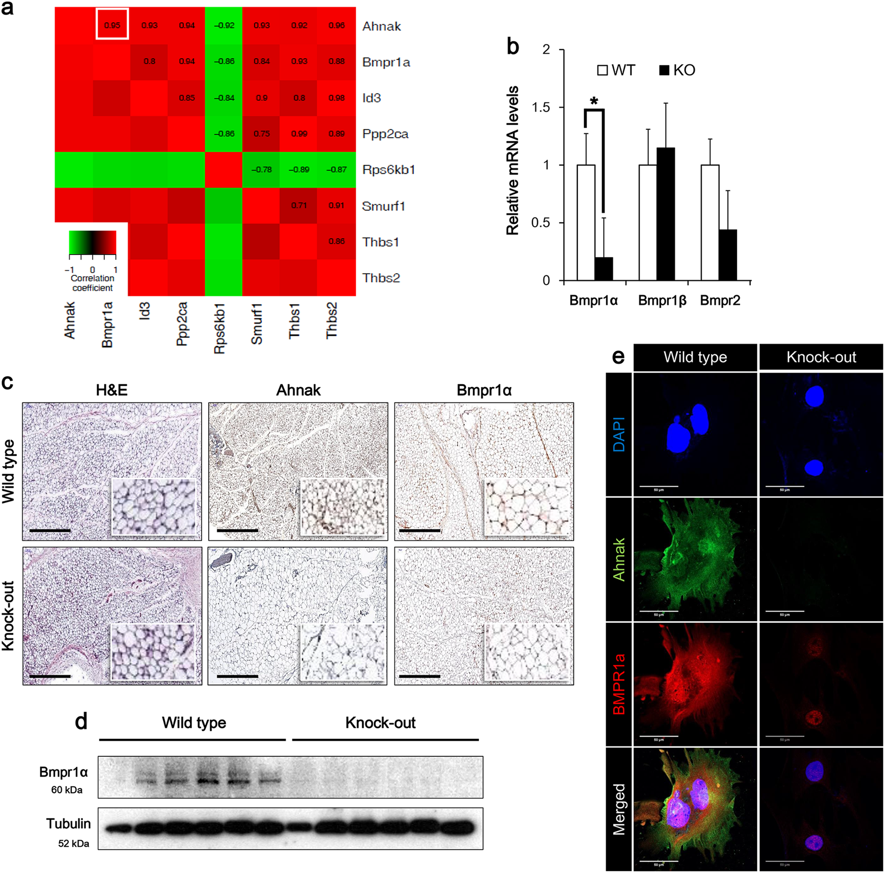
Fig. 1: Ahnak knock-out suppresses Bmpr1α expression.

a The transcriptome profile from obesity and diabetes by blockade of TGF-β/Smad3 signaling. The colors ranging from green to red represent Pearson correlation, indicating low to high correlations, respectively. b Relative expression of Bmpr1α was determined by qRT-PCR analysis (right panel). GAPDH serves as a loading control. Wild type (WT) and Ahnak knock-out (KO). c Immunohistochemical analysis of Ahnak or Bmpr1α in mouse inguinal white adipose tissues (iWAT). d Western blotting analysis of lysates harvested from wild-type and Ahnak Knock-out mice iWAT. e Immunofluorescence staining of Ahnak or Bmpr1α in primary SVF isolated from wild-type or Ahnak knock-out mouse iWAT