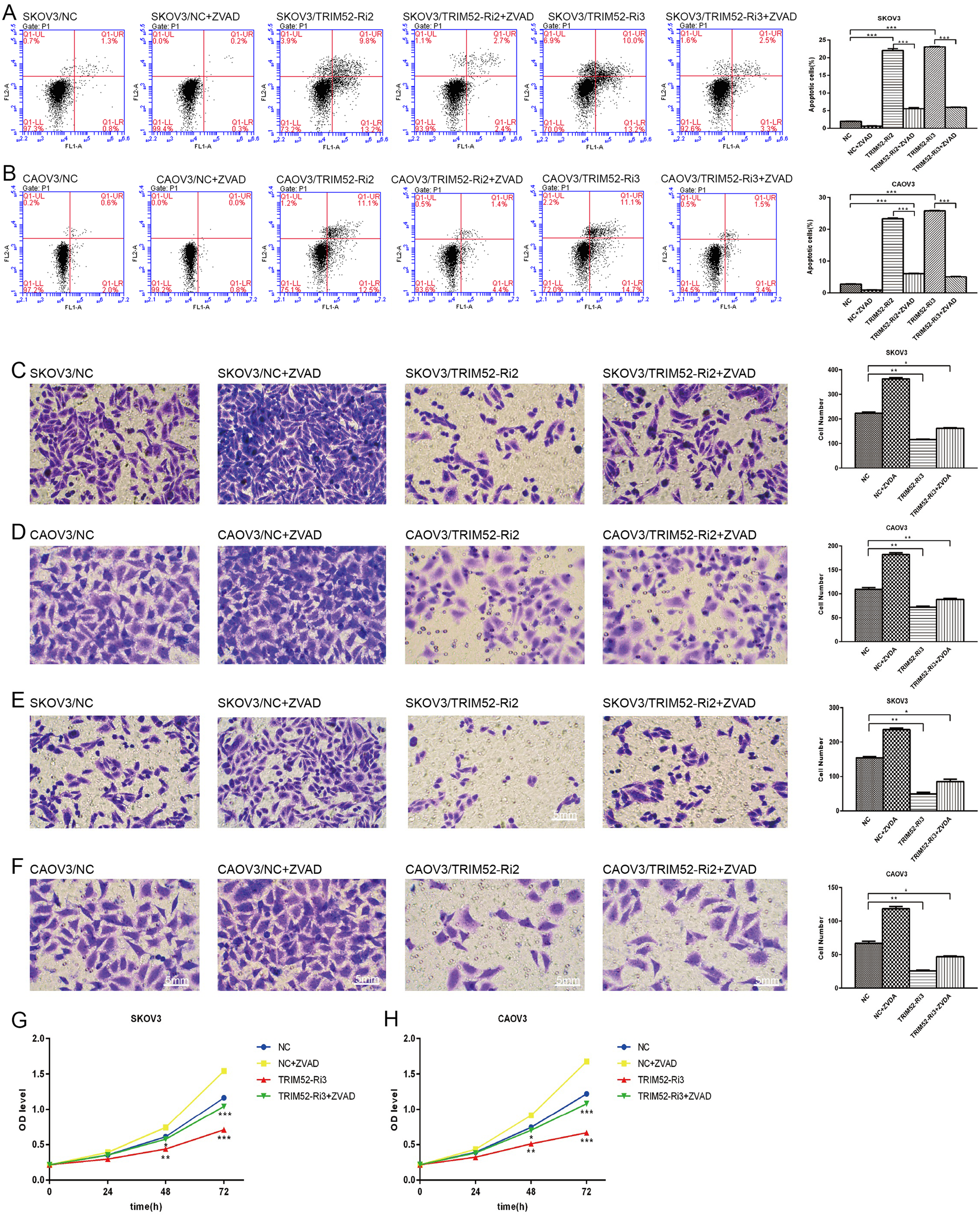
Fig. 3: ZVAD control experiments.
From: TRIM52 plays an oncogenic role in ovarian cancer associated with NF-kB pathway

After adding ZVAD in SKOV3 and CAOV3 cells treated by TRIM52-Ri2 or TRIM52-Ri3, flow cytometry were performed to detect cell apoptosis (a, b). Transwell experiments were employed to evaluate cell migration and invasion in infected SKOV3 cells plus ZVAD (c, e) and infected CAOV3 cells plus ZVAD (d, f). In treated SKOV3 and CAOV3 cells with the addition of ZVAD, OD values obtained by CCK-8 assays at 24 h, 48 h, and 72 h after transfection were recorded (g, h). *P < 0.05, **P < 0.01, ***P < 0.001, versus NC