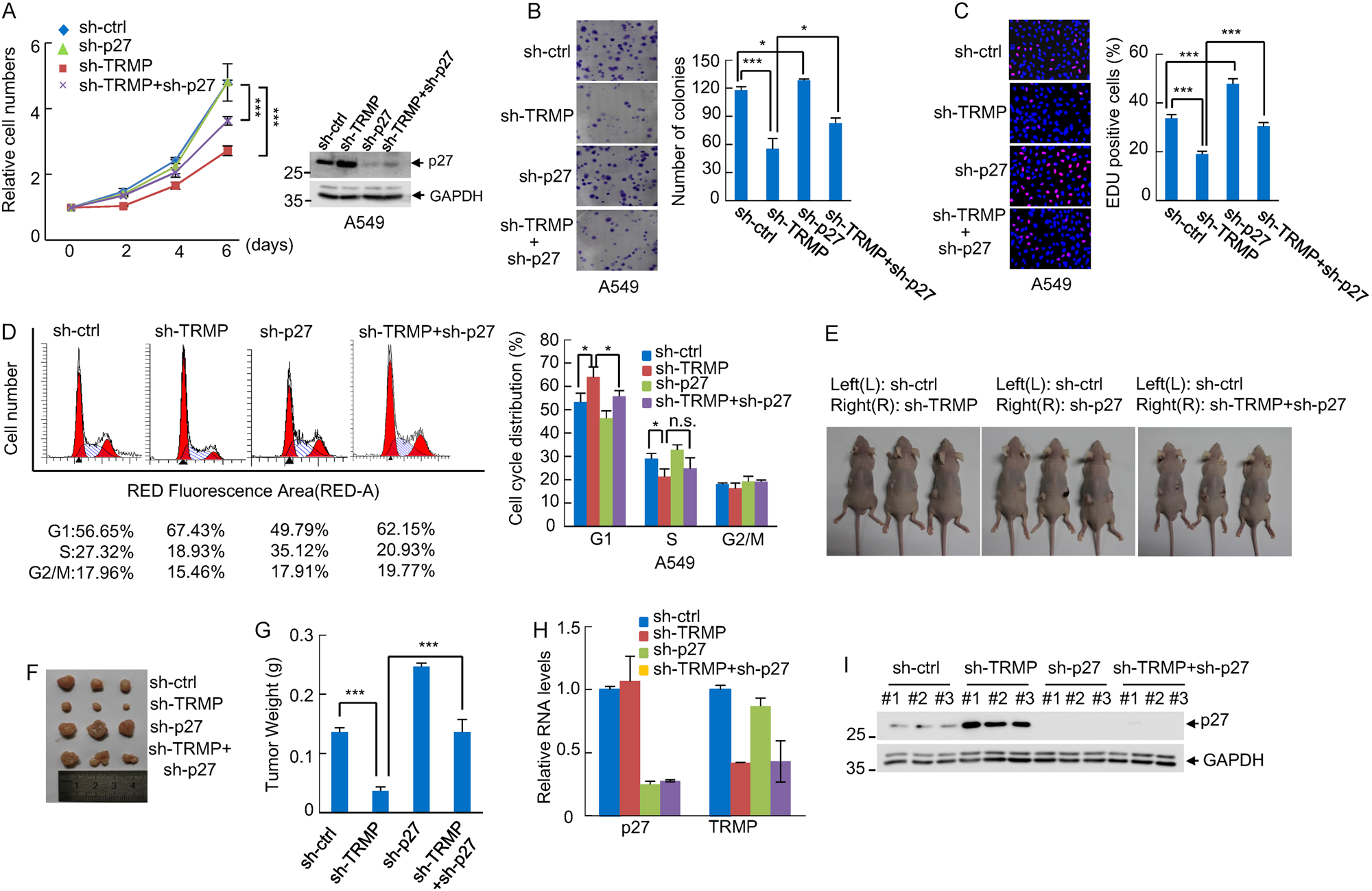
Fig. 6: TRMP regulates cell proliferation, G1/S cell cycle progression, and tumor xenograft growth via p27.

a A549 cells were infected with lentiviruses expressing control shRNA, TRMP shRNA, p27 shRNA, or both TRMP shRNA and p27 shRNA. Forty-eight hours after infection, cells were plated (day 0), and cell numbers were counted at the indicated time points. Data shown are mean ± SD (n = 3). Cell lysates were also analyzed by western blotting. *** indicates p < 0.001. The knockdown efficiency of TRMP and p27 is shown in Supplementary Figure S5A. b A549 cells were infected with lentiviruses expressing control shRNA, TRMP shRNA, p27 shRNA, or both TRMP shRNA and p27 shRNA. Forty-eight hours after infection, 200 cells were plated and cultured for an additional 10 days. The colonies were then stained with crystal violet. The shown images are representative of three independent experiments. Data shown are mean ± SD (n = 3). * and *** indicate p < 0.05 and p < 0.001, respectively. c A549 cells were infected with lentiviruses expressing control shRNA, TRMP shRNA, p27 shRNA, or both TRMP shRNA and p27 shRNA. Forty-eight hours later, cells were subjected to EdU staining. The nuclei were also visualized by Hoechst 33342 staining. The shown images are representative of three independent experiments. The percentage of proliferating cells was expressed as the ratio of EdU-positive cells to total Hoechst 33342-positive cells. Data shown are mean ± SD (n = 3). *** indicates p < 0.001. d A549 cells were infected with lentiviruses expressing control shRNA, TRMP shRNA, p27 shRNA, or both TRMP shRNA and p27 shRNA. Seventy-two hours after infection, cells were subjected to flow cytometry analysis to evaluate cell cycle distribution. Data shown are mean ± SD of three independent experiments. * and n.s. indicate p < 0.05 and no significance, respectively. e–i 2 × 106 A549 cells expressing control shRNA, TRMP shRNA, p27 shRNA, or both TRMP shRNA and p27 shRNA were individually injected to the left flank (L) and right flank (R) of the indicated mice. Three weeks after injection, the mice were sacrificed and photographed (e). The excised xenografts in each group were compared (f). Tumor weights were also shown. *** indicates p < 0.001 (g). The excised xenografts were homogenized for both RNA and protein extraction. RNA extracts were subjected to real-time RT-PCR analysis. Data shown are mean ± SD of three independent experiments (h). Protein extracts were also analyzed by western blotting with anti-p27 and anti-GAPDH antibodies (i)