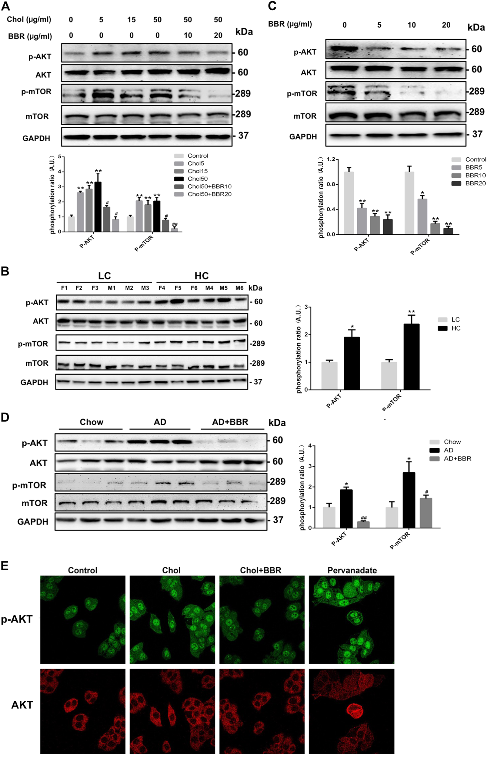
Fig. 4: Effect of BBR on AKT and mTOR phosphorylation.

a Expression of phosphorylated AKT and mTOR in HepG2 cells treated with cholesterol (Chol) or cholesterol + berberine (BBR) for 24 h. **p < 0.01 compared with control. #p < 0.05 and ##p < 0.01 compared with cholesterol 50. b Hepatic expression of phosphorylated AKT and mTOR protein levels between patients with high cholesterol level (HC) and those with low cholesterol level (LC) in their livers. *p < 0.05 and **p < 0.01 for the HC group compared with the LC group. c Expression of phosphorylated AKT and mTOR in HepG2 cells treated with different concentrations of BBR for 24 h. *p < 0.05 and **p < 0.01 compared with control. d Expression of phosphorylated AKT and mTOR in the livers of mice fed with different diets. *p < 0.05 compared with chow diet. #p < 0.05 and ##p < 0.01 compared with AD. e Confocal microscopy images of p-AKT activation in HepG2 cells treated with cholesterol (Chol: 50 µg/ml) alone or with cholesterol (Chol: 50 µg/ml) + BBR (20 µg/ml) for 8 h; pervanadate (50 µM), a strong AKT dephosphorization inhibitor, was used as a positive control