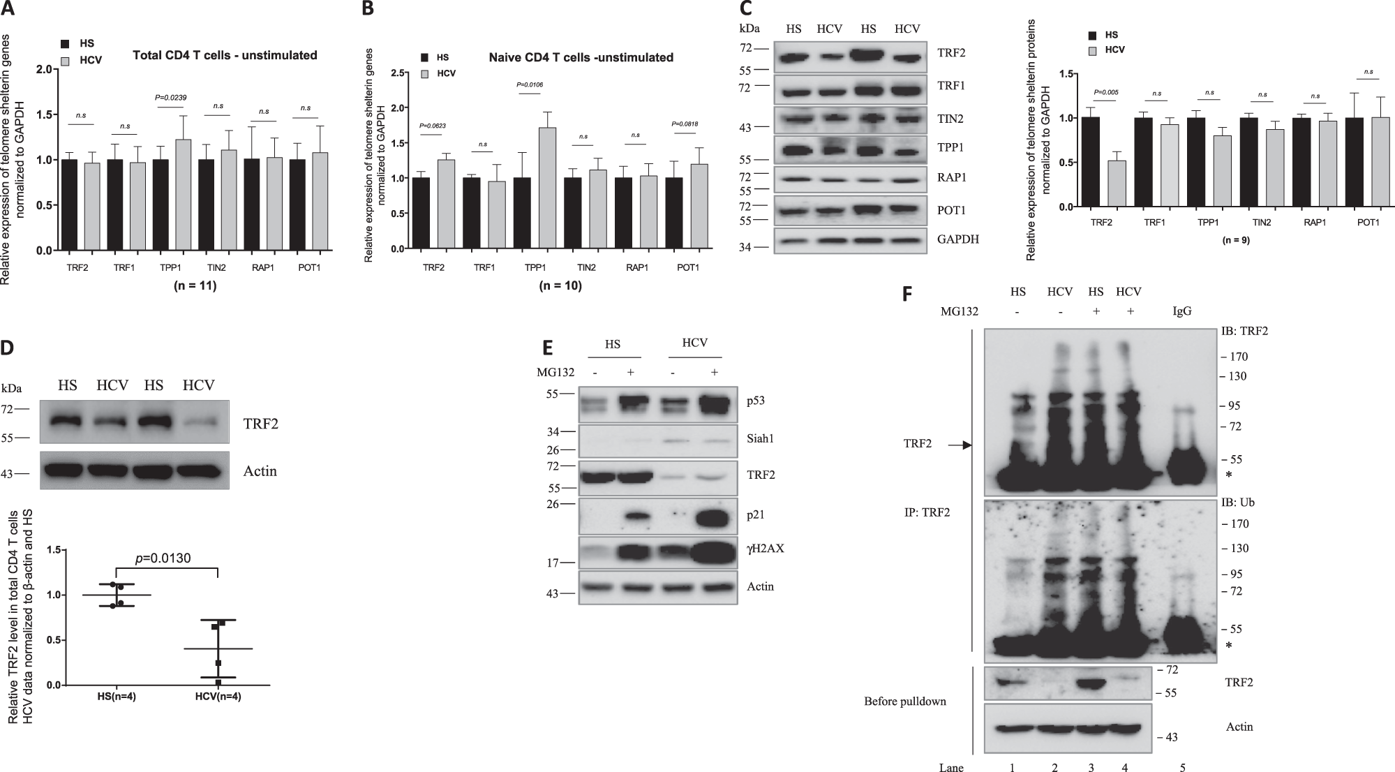
Fig. 4: Telomere shelterin mRNA and protein levels in T cells from HCV patients and HS.

a, b mRNA expression of telomere shelterin proteins in total CD4 T cells and naïve CD4 T cells. Total CD4 T cells and CD4+CD45RO− naïve CD4 T cells were isolated from 10 HCV patients and 10 HSs. Total RNA was isolated and analyzed by real-time RT-PCR for shelterin mRNA expression. Values were normalized to GAPDH mRNA and calculated relative to HS. c Shelterin protein expressions in naïve CD4 T cells isolated from HCV patients and HS. GAPDH is used as loading control. Representative imaging and summary data for western blot densitometry are shown (n = 9). d TRF2 level in total CD4 T cells from HCV patients and HSs. Representative imaging and summary data for western blot are shown (n = 4). The HCV densitometry data were first normalized to β-actin and then HS. e Naïve CD4 T cells isolated from HCV and HSs were cultured for 72 h in the presence of DMSO control or proteasome inhibitor MG132 (10 μM) for the last 4 h, followed by western blot analysis for p53, Siah-1, TRF2, p21, γH2AX expressions. β-Actin serves as loading control. f Proteasomal degradation of TRF2 through ubiquitin signaling pathway in T lymphocytes during HCV infection. Naïve CD4 T cells isolated from HCV (lanes 2 and 4) and HS (lanes 1 and 3) were lysed in immunoprecipitation (IP) buffer with 0.1% SDS. Protein concentrations were equalized and small amount of cell lysates were saved before the pull-down assay (bottom panel) and used as control. The rest of cell lysates were used for IP with TRF2 antibody or IgG control (lane 5). Immunoprecipitated complexes were pulled-down by protein A/G bead and subjected to immunoblotting with the indicated antibodies