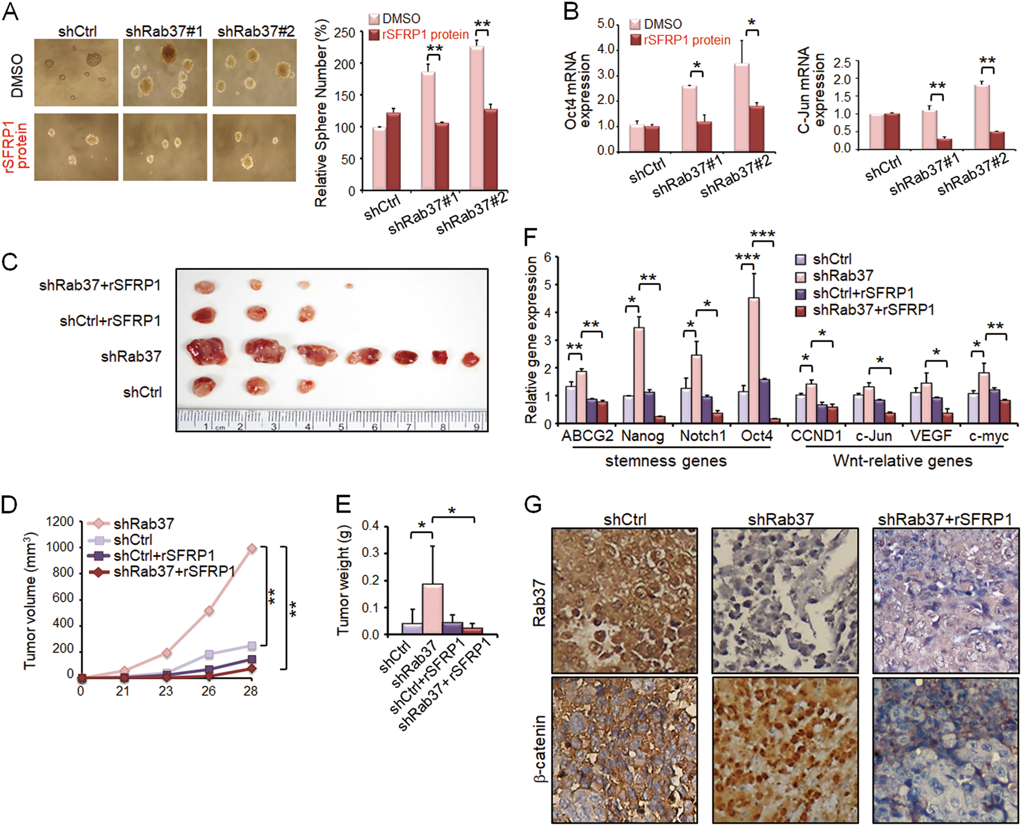
Fig. 4: Treatment with SFRP1 recombinant protein reduces lung cancer sphere formation ability in vitro and rescues the increased tumor initiation ability in vivo.

a Rab37 knockdown (shRab37#1 or shRab37#2) enhanced sphere-forming ability in lung cancer cells (Upper). Sphere-forming abilities were decreased when shRab37#1 or shRab37#2 cells were treated with rSFRP1 protein compared to untreated cells (Lower). The quantitative results are shown (Right). b RT-qPCR analysis of stemness gene Oct4 (Left) and Wnt-relative gene c-Jun (Right) expression in cancer spheres. c Representative xenograft tumors were collected from BALB/c nude mice injected subcutaneously with 500 sphere-derived cancer cells with shRab37 or shCtrl treated with or without rSFRP1 protein. d and e The tumor volume (d) and tumor weight (e) were significantly decreased in Rab37 stably knockdown spheres treated with rSFRP1 protein (shRab37 + rSFRP1, Red) compared to those with untreated group (shRab37, Pink). f RT-qPCR analysis of stemness genes and Wnt-related genes in xenograft tissues derived from each of the mice groups. g IHC analysis of expression and nuclear localization of β-catenin in xenograft tissues derived from each of the mice groups. Data are mean ± SEM; N = 3 for cell-based study; N = 7 for animal study. *P < 0.05; **P < 0.01; ***P < 0.001 (Student’s t test)