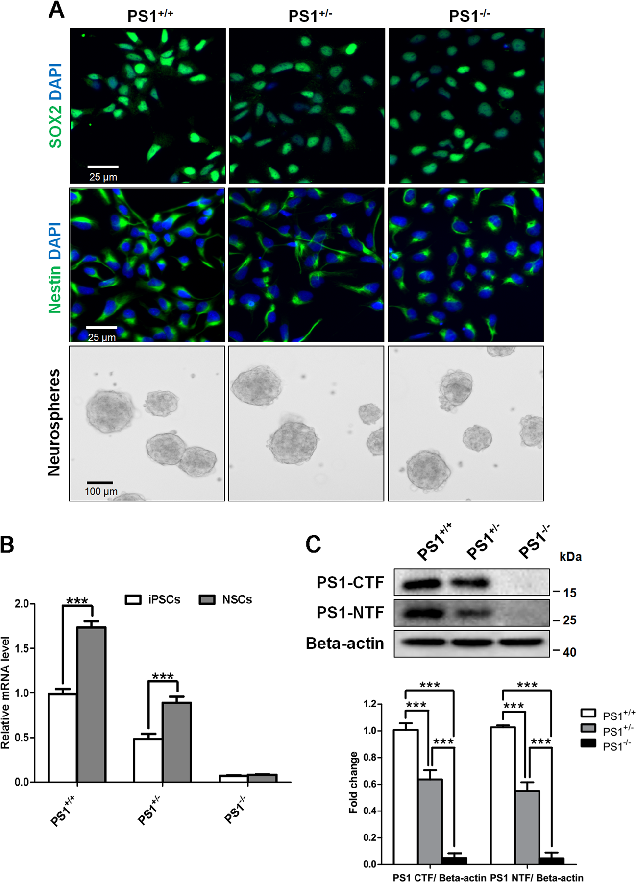
Fig. 1: Characteristics of human iPSC-derived NSCs with PS1 knockout.

a SOX2 and Nestin immunostaining of NSCs from iPSC lines and phase-contrast images of neurospheres. b The levels of PS1 mRNA in iPSCs and NSCs were detected by qRT-PCR. c The expression of N-terminal fragment (NTF) and C-terminal fragment (CTF) of PS1 was detected and quantified by western blotting using specific antibodies. Data are represented as mean ± SD. ***P < 0.005 was considered significantly different