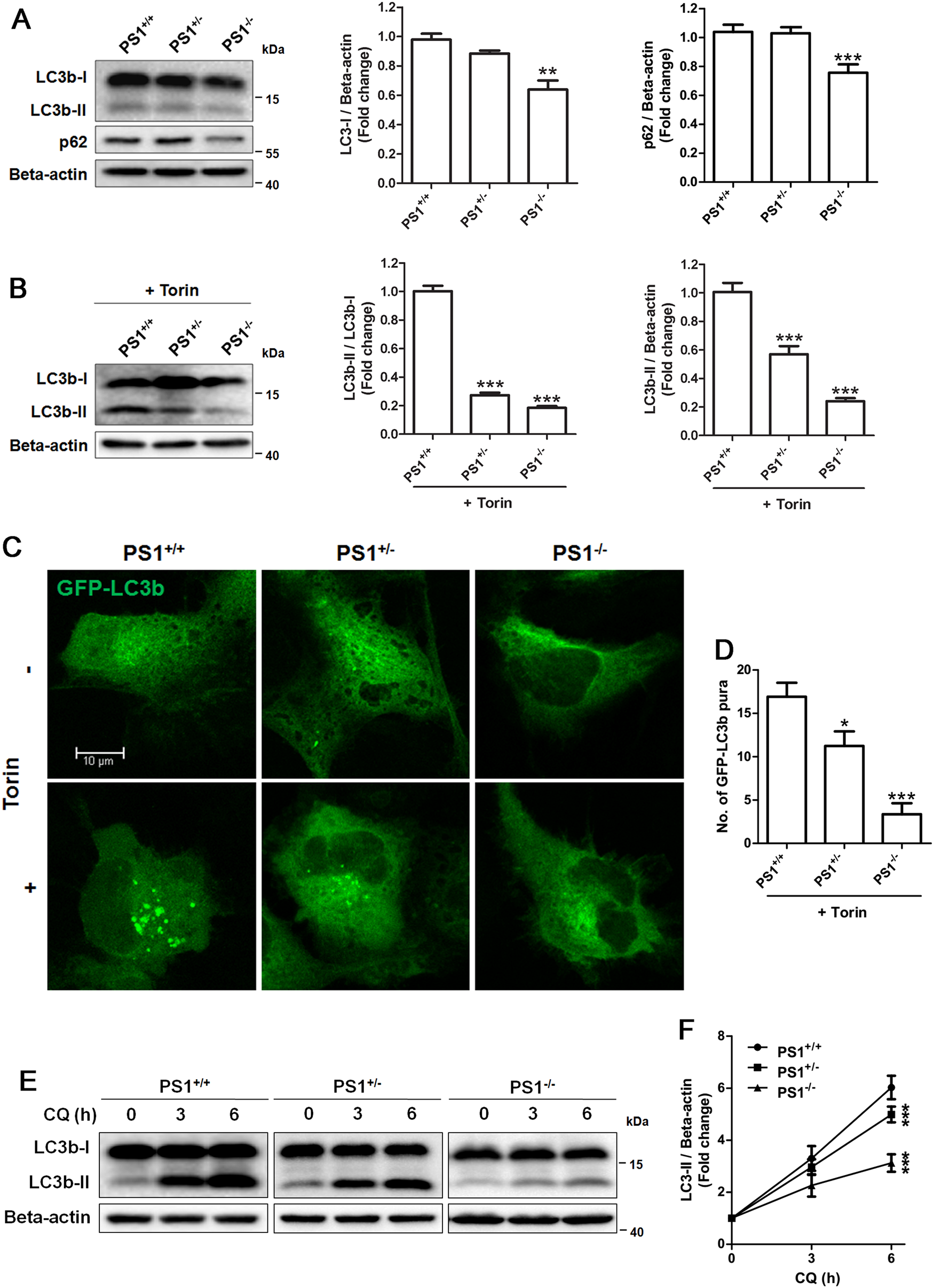
Fig. 2: PS1 deficiency suppressed Torin 1-induced autophagosome formation and basal autophagy flux in human NSCs.

a Western blotting of LC3b and p62 in PS1-knockout NSCs. b Western blotting of LC3b and p62 in PS1-knockout NSCs in the presence Torin 1. Autophagy flux and LC3b-II level were quantified by western blotting. c Representative images and d the number of punctate GFP–LC3 in PS1-knockout NSCs with or without Torin 1 treatment. Sample numbers were n = 50. e Western blotting of LC3b in PS1-knockout NSCs after incubation with CQ for 0, 3, and 6 h. f LC3b-II levels were quantified by western blotting. Beta-actin as internal control. Data are represented as mean ± SD. ***P < 0.005 vs. the PS+/+ group was considered significantly different