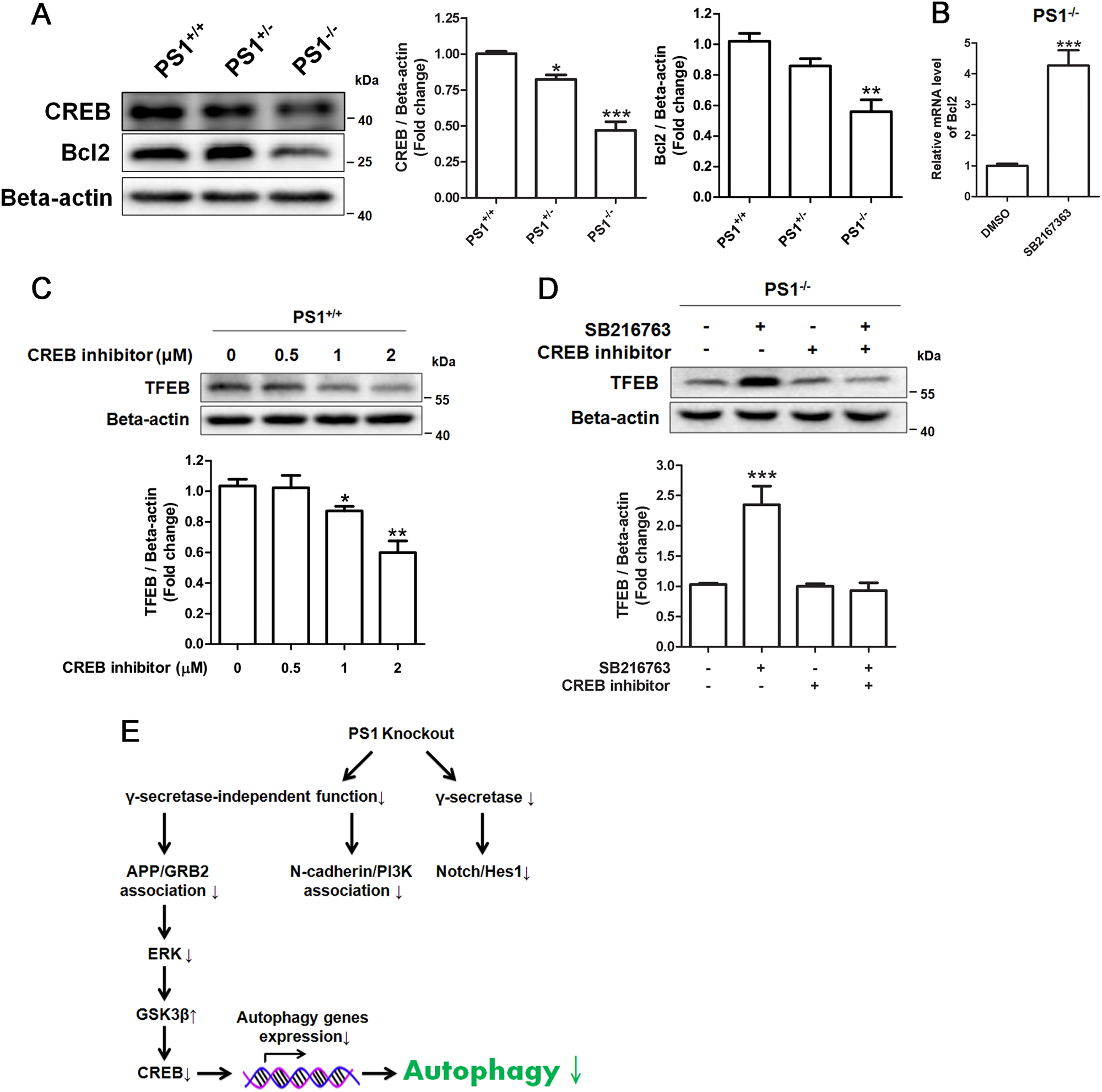
Fig. 7: CREB inhibitor blocked the effect of GSK3β in PS1-knockout NSCs.

a The expression of CREB and Bcl2 in PS1-knockout NSCs were determined by western blotting. Data are represented as mean ± SD. *P < 0.05, **P < 0.01, ***P < 0.005 vs. the PS1+/+ group was considered significantly different. b qRT-PCR for determining mRNA expression of Bcl2 in PS1−/− NSCs treated with 10 μM SB212763 for 4 h. DMSO was used as the vehicle control. Data are represented as mean ± SD. ***P < 0.005 vs. the control group was considered significantly different. c The effect of CREB inhibitor on TFEB expression in PS+/+ NSCs was determined by western blotting. Data are represented as mean ± SD. **P < 0.01, ***P < 0.005 vs. the control group was considered significantly different. d PS−/− NSCs were treated with 10 μM SB216763 or 2 μM CREB inhibitor or both for 24 h. The expression of TFEB and beta-action were determined by western blotting. Data are represented as mean ± SD. ***P < 0.005 vs. control group was considered significantly different. e A proposed mechanism of PS1 deficiency-induced autophagy suppression through the reduced ERK signaling