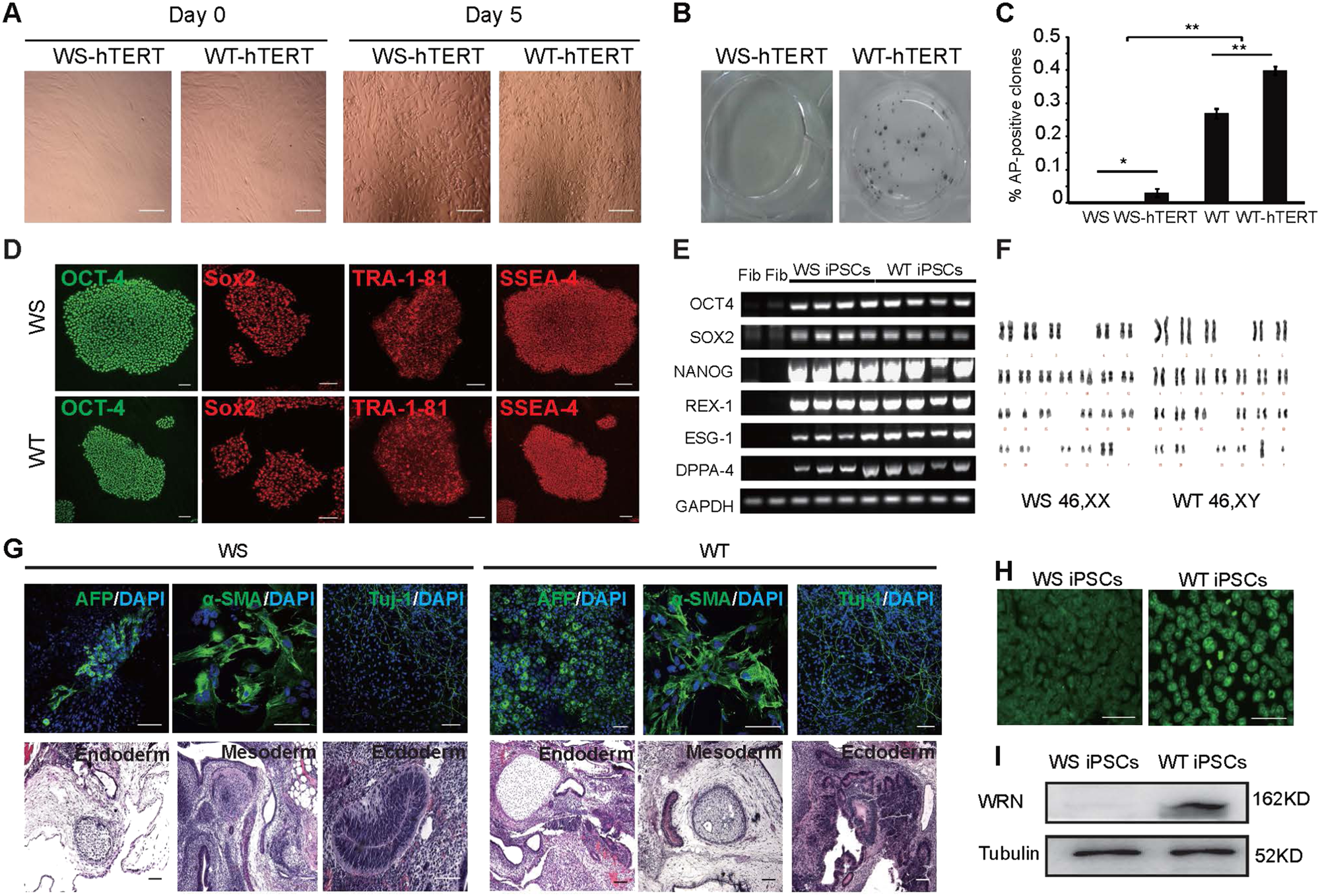
Fig. 2: Defective telomerase activation occurs during reprograming of WS fibroblasts.

a Representative images of WS-hTERT (AG03141) and WT-hTERT (AG10803) fibroblasts before Sendai virus infection (Day 0) and on Day 5 post-infection. Bar = 100 μm. b AP staining results of WS-hTERT and WT-hTERT groups on Day 21. c The efficiencies of iPSC generation from WS (AG03141), WS-hTERT (AG03141-hTERT), WT (AG10803), and WT-hTERT (AG10803-hTERT) fibroblasts. Values represent the mean percentage of alkaline phosphatase (AP)-positive clones among the number of plated cells. **P < 0.001. d Immunofluorescent staining for OCT4, Sox2, TRA-1-81, and SSEA-4 on WS and WT iPSCs. e RT-PCR results of gene expression. Fib: fibroblasts. f Karyotype of WS and WT iPSCs. g Differentiation of WS and WT iPSCs to cells of the three germ layers by forming embryoid bodies in vitro and teratoma formation in vivo. h Staining for WRN protein on WS and WT iPSCs. i Western blotting analysis for WRN protein expression in WS and WT iPSCs