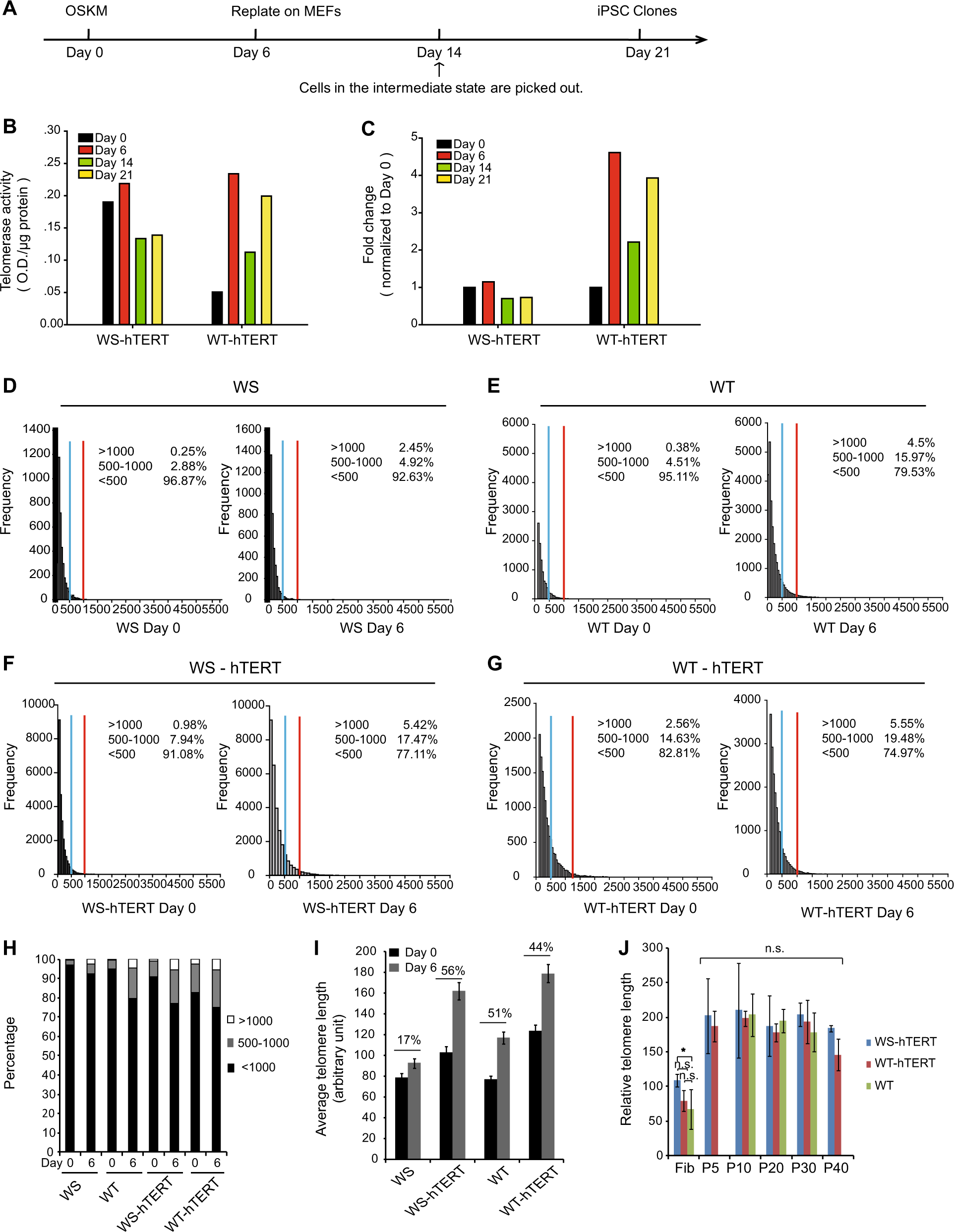
Fig. 3: Ectopic hTERT expression bypasses their barrier to iPSC induction.

a Scheme of iPSC generation and analysis at various time points. b Telomerase activity of AG03141 WS-hTERT and AG10803 WT-hTERT groups at reprogramming Day 0, 6, 14, and 21. c Fold change of telomerase activity at different reprogramming time points (Day 6, Day 14, and Day 21) normalized to that of Day 0 in AG03141 WS and AG10803 WT groups. d–g Analysis of telomere length on Day 0 and Day 6 of reprogramming. h Distribution of cells with various range of telomere length ( < 500, 500–1000, and > 1000). i The average telomere length on reprogramming Day 0 and Day 6. j Relative telomere length of iPSCs at different passage numbers measured by using Flow-FISH. The values represent the mean fluorescence intensity of telomere DNA sequence specific probes. In all, 4 × 104 iPSC cells were analyzed in each run. The experiments were repeated four times. (WS-hTERT iPSCs were generated from AG03141-hTERT fibroblasts; WT-hTERT iPSCs were generated from AG10803-hTERT fibroblasts). Bar = 100 μm; WS Werner syndrome, WT Wild-type