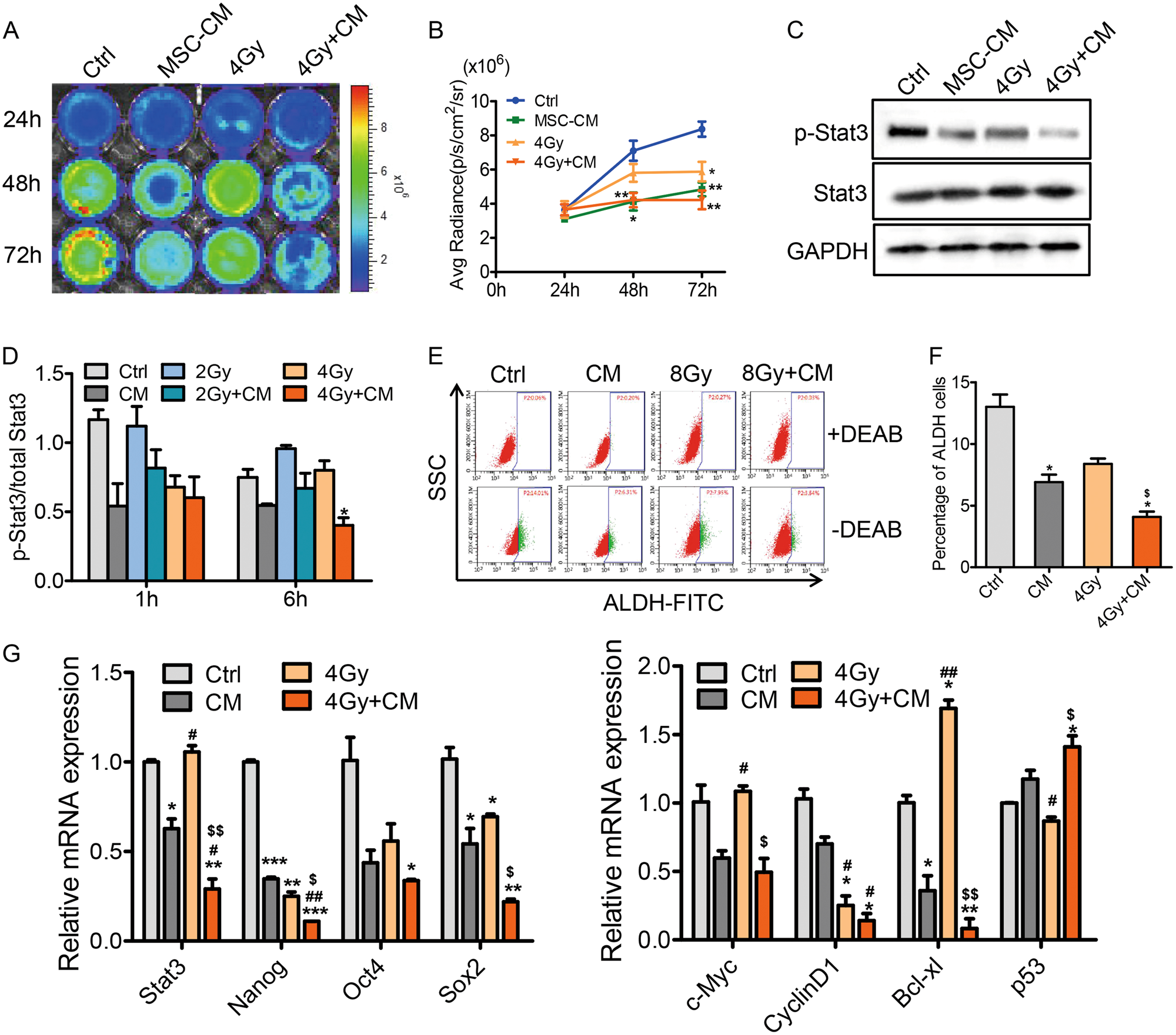
Fig. 4: MSC-CM inhibited the Stat3 signaling pathway and decreased self-renewal of breast cancer stem cells in MDA-MB-231 cells.

(a) Renilla luciferase (Rluc) imaging of activated Stat3 in vitro. (b) Quantitative analysis of imaging signals. The signal activity showed the suppression in the combination group. *P < 0.05 vs Ctrl, **P < 0.01 vs Ctrl, n = 3. (c) The expression of Stat3, phosphorylated (Try-705) Stat3 measured with Western blotting. (d) Quantification of Stat3 phosphorylation; the phospho-Try705 Stat3 and total Stat3 protein levels in cells were quantitatively determined using a target specific primary antibody and HRP-conjugated secondary antibody detection agent, and the crystal violet provided whole cell staining that was used for cell number counts. The OD value was normalized by cell counts. *P < 0.05 vs Ctrl, n = 3. (e) Aldehyde dehydrogenase (ALDH) activities in MDA-MB-231 cells were assessed utilizing the ALDEFLUOR assay. Cells were incubated with 1.5 μl of activated ALDEFLUOR substrate at 1 × 106 cells per ml. Diethylaminobenzaldehyde (DEAB) was used to establish the baseline fluorescence of these cells and to define the ALDEFLUOR-positive region. Incubation of cells with ALDEFLUOR substrate in the absence of DEAB induces a shift in BAAA fluorescence, defining the ALDEFLUOR-positive population. (f) Quantitative analysis of ALDEFLUOR-positive cells. The number of ALDEFLUOR-positive cells was reduced after treatment with MSC-CM, especially when combined with the irradiation treatment. *P < 0.05 vs Ctrl, $P < 0.05 vs 4 Gy, n = 3. (g) PCR analysis of Stat3 signalling pathway-related gene expression. *P < 0.05 vs Ctrl, **P < 0.01 vs Ctrl, ***P < 0.001 vs Ctrl, #P < 0.05 vs MSC-CM, ##P < 0.01 vs MSC-CM, $P < 0.05 vs 4 Gy, $$P < 0.01 vs 4 Gy, n = 3