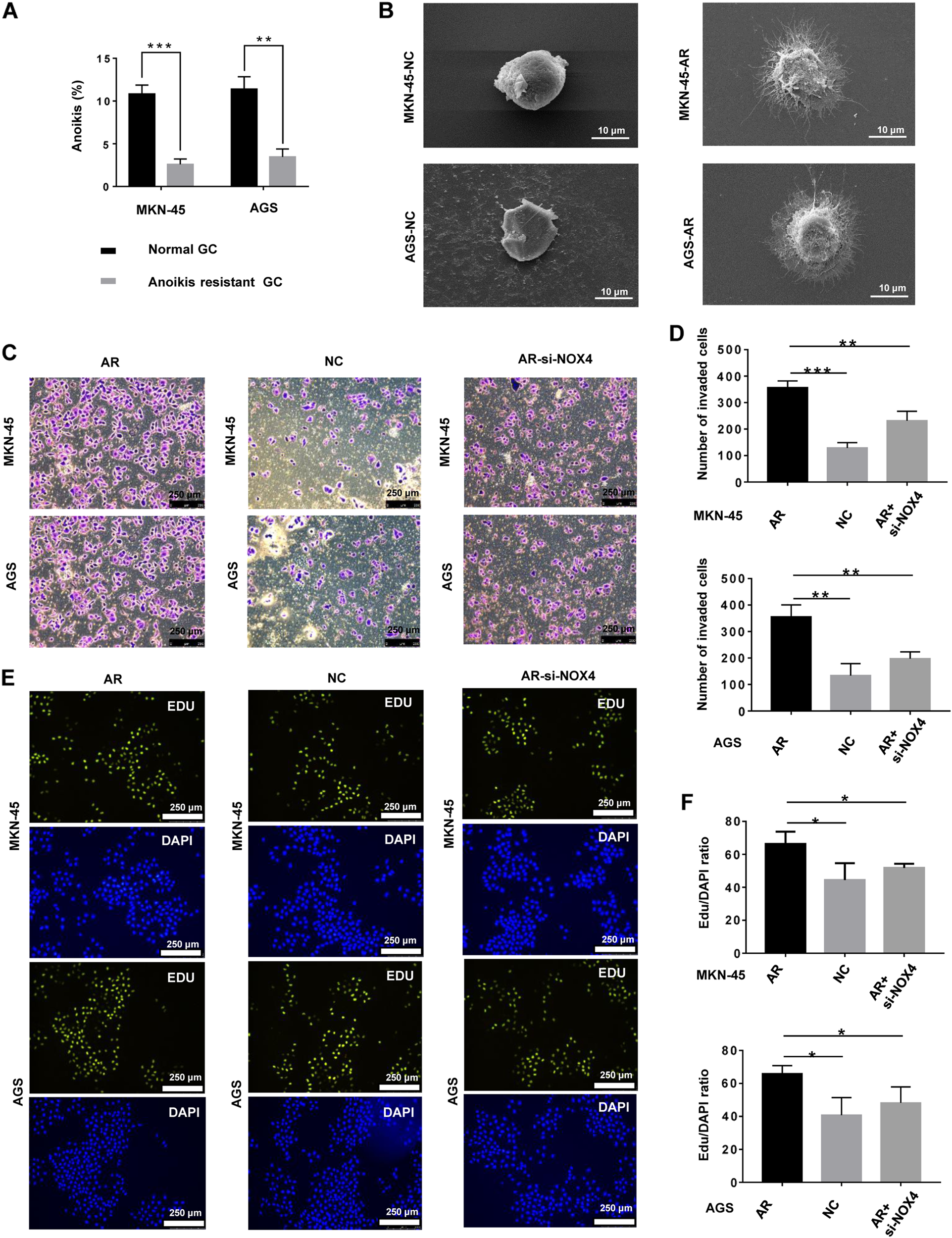
Fig. 6: The biological characteristics of anoikis-resistant gastric cancer cells.

a The rate of anoikis of MKN-45 and MKN-45-AR cells was measured by flow cytometry using Annexin V-FITC. **P < 0.01, ***P < 0.001. b Scanning electron micrograph of gastric cancer cells and anoikis-resistant gastric cancer cells (magnification ×2000). c Invasion of gastric cancer cells, anoikis-resistant gastric cancer cells, and anoikis-resistant gastric cancer cells with NOX4 knockdown was assessed by a Matrigel invasion assay system (magnification x100). d The average number of invaded cells in each field was measured. **P < 0.01, ***P < 0.001. e Proliferation of gastric cancer cells, anoikis-resistant gastric cancer cells, and anoikis-resistant gastric cancer cells with NOX4 knockdown was assessed by EdU incorporation. f The average Edu/DAPI ratio of cells in each field was measured. *P < 0.05. All experiments were performed three independent times (magnification ×100)