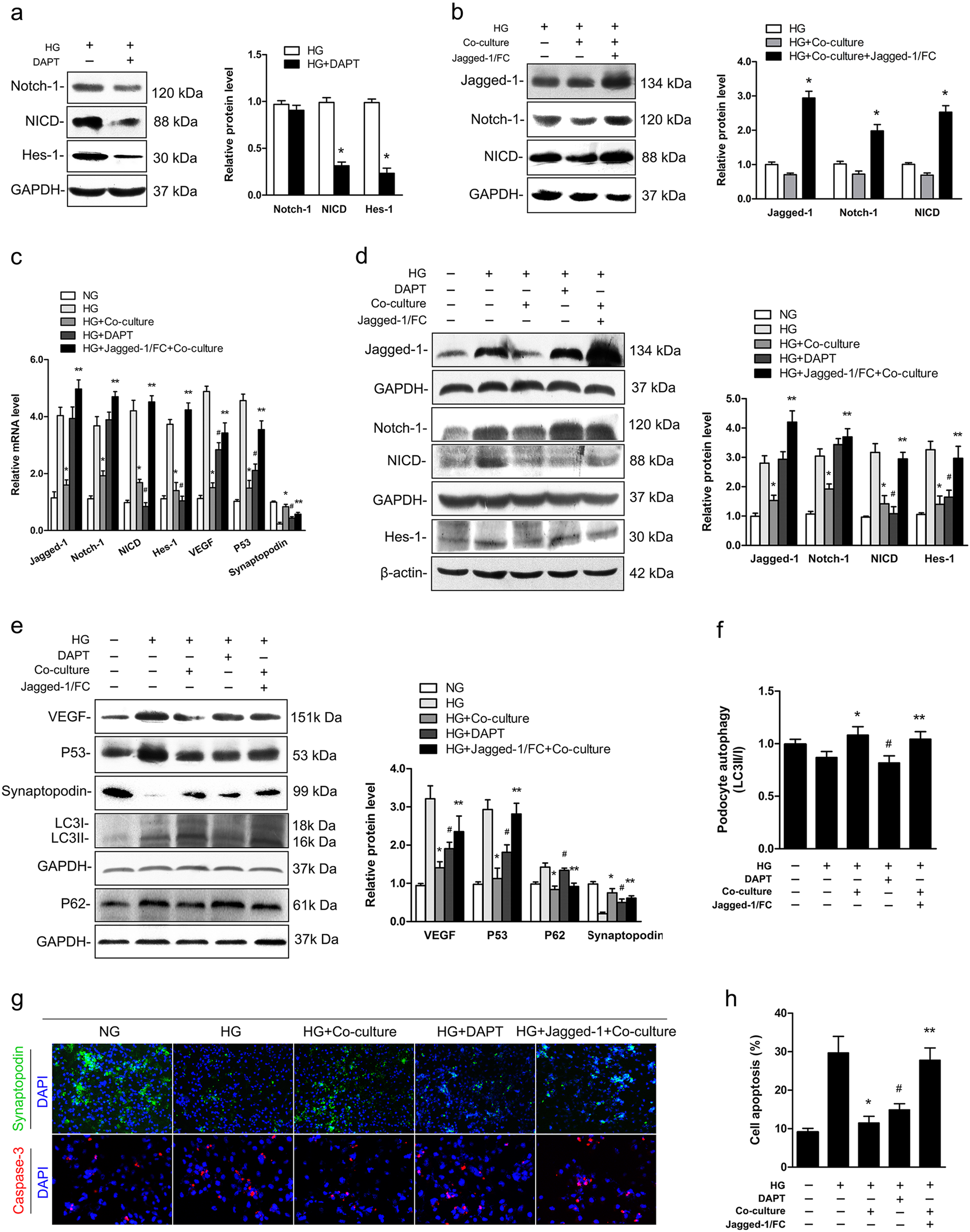
Fig. 2: Highly activated Notch-1 signaling weakened the protective efficacy of co-cultured islets under HG condition in vitro.

a Notch-1 signaling pathway in podocytes was downregulated by DAPT under the HG condition (*P < 0.05 versus the HG group). b Jagged-1/FC chimera could maintain Notch-1 signaling expression at a high level in podocytes when co-cultured with islets under the HG condition (*P < 0.05 versus the co-cultured group). c, d Quantifications of proteins expression in the Notch-1 pathway through real-time PCR and western blotting analysis (*P < 0.05 versus the HG group, #P < 0.05 versus the HG group, **P < 0.05 versus the co-cultured group. Owing to DAPT being a γ-secretase inhibitor of Notch-1 translocated into intracellular domain, the expression levels of Jagged-1 and Notch-1 were not analyzed in the DAPT group). e-f The expression levels of target genes of Notch-1 signaling pathway and autophagy-related proteins were measured for each group. g Representative confocal microscopic images and quantifications showing the expressions of synaptopodin (green, ×100) and caspase-3 (red, ×400) in podocytes in different groups. h The levels of podocyte apoptosis were analyzed for each group (*P < 0.05 versus the HG group, #P < 0.05 versus the HG group, **P < 0.05 versus the co-cultured group)